成都百事兴科技实业有限公司生产车间里成都片式过滤机,工人正在工作
2月11日成都片式过滤机,成都市蒲江县工业园区成都片式过滤机,成都百事兴科技实业有限公司生产车间里,工人刘师傅正熟练地使用板框过滤机,利用活性炭过滤原料中的杂质和色素,“我们昨天开始正式上班,我这个岗位主要负责原料的过滤。”刘师傅说。
据该公司董事长汪兆伟介绍,原计划于2月2日向甲方交货,但受疫情影响,与甲方协商后延长了15天时间,“所以我们选择2月10日恢复生产。”此次复工的60余名员工,均为长期定居在蒲江县的人员,“公司前期对全体员工已进行了全员排查,均无接触湖北籍人员,均无咳嗽、发烧等症状。”
为了保障员工安全,该公司已制定《疫情预防应急预案》,已充分准备了防护物资,如体温枪、口罩、消毒液、酒精、洗手液等,严格按照规定和制度进行防护和管理,保障安全有序生产。
复工手册
成都永安制药有限公司也是位于蒲江县工业园区的一家药品生产企业,该公司的主营产品为消毒防腐药品——“艾利克”聚维酮碘溶液,疫情发生后被列入了国家发改委和四川省经信委确定的抗击冠状病毒新型肺炎的保供物资。
成都永安制药有限公司生产车间,工人有序复工
“因为我们的原辅材料库存不是很充足,所以在生产一段时间后,我们就遇到了原材料库存紧缺问题,主要是上游企业没有能够及时复工成都片式过滤机;另外一个困难就是交通上,产品不能及时运输出去。”该公司副总经理罗春勤介绍说。
蒲江县经科信局在了解情况后,随即将企业诉求上报,“我们与市经信局和省经信厅的相关同志组建了一个微信群,第一时间向上级部门汇报、反映,请求协调解决。”从而解决企业货物运输的问题。
公司消毒
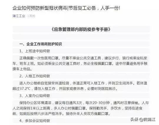
事实上,一周前,蒲江县经科信局就下发了《企业如何预防新型冠状病毒|节后复工必备,人手一份》手册,帮助企业做好复工方案,指导做好疫情防控。具体包括工作场所防护知识、个人防护知识、居家防护知识、新型冠状病毒肺炎知识和就医流程等具体切合实际又至关重要的内容。
截至2月10日,蒲江县已经有102家工业企业通过了蒲江县审批备案,已有52家工业企业复工复产。
凡本网注明“来源:砂石装备网”的所有作品,版权均属于砂石装备网,转载请注明。
凡注明为其它来源的信息,均转载自其它媒体,转载目的在于传递更多信息,并不代表本网赞同其观点及对其真实性负责。
如有新闻稿件和图片作品的内容、版权以及其它问题的,请联系我们。
当前,全球供应链深度重构,中国工程机械行业正站在机遇与挑战并存的关键节点。 全球来看,地缘政治与贸易摩擦为出海之路增添变数。与此同时,国内政策托底与设备更新周
2025-10-21 10:16:25
2025长沙国际工程机械展览会东南亚分展 2025 SOUTHEAST ASIA SUB-EXHIBITION OF CHANGSHA INTERNATIONAL CONSTRUCTION EQUIPMENT EXHIBITION 2025年9月3-5日(三天) 地点:马来西亚·吉隆坡实达城会展中心(SCCC...
2025-07-03 16:25:30
核心摘要:2025年5月18日,为期四天的第四届长沙国际工程机械展览会(以下简称“2025CICEE”)在长沙国际会展中心正式落下帷幕。本届展会 2025年5月18日,为期四天的第四届长沙国际工程机械展览会(以下简称“2025CICEE”)在长沙国际会展中心正式落下帷幕。本届展会以"高端化、智能化、...
2025-05-19 11:21:21
2025年5月15日上午9时40分,第四届长沙国际工程机械展览会在长沙国际会展中心隆重开幕。本届展会规模达30万平方米,全球1806家参展企业齐聚一堂,集中展示工程机械领域的最新技术与产品。1000余名全球行业领袖、院士专家、企业代表及国际采购商共同参会,见证这一国际工程机械领域的年度盛事。...
2025-05-16 08:31:29
日立建机参展的首台设备——ZX900LCH-6A矿山液压挖掘机。抵达长沙国际会展中心的卡特彼勒挖掘机。红网时刻新闻5月8日讯(记者 彭超)第四届长沙国际工程机械展将于5月15日开幕。还有一周的时间,国内外品牌相继进驻场馆布展。5月8日,日本日立建机、美国卡特彼勒两家全球工程机械50强企业的参展设备进驻长沙国际会展中心,...
2025-05-10 11:48:38
4月30日,湖南省政府新闻办举办新闻发布会,宣布第四届长沙国际工程机械展览会将于5月15日至18日启幕。当天,装载三一集团蓝色电动装载机的运输车辆驶入长沙国际会展中心,这也是第二家正式布展企业。据悉,三一集团将携旗下18个事业部和子公司、72件套设备(含58台主机)震撼登场,以10089平米的超大展位,全面展现三一的高...
2025-05-06 20:27:36
2025年4月30日,湖南省新闻办公室召开新闻发布会,宣布第四届长沙国际工程机械展览会定于5月15日至18日在长沙国际会展中心、长沙国际会议中心举办。长沙市人民政府副市长康镇麟出席发布会并介绍展会筹备情况:本届展览会以高端化、智能化、绿色化新一代工程机械、应急装备、矿山装备、农业机械为主题,预计吸引全球1650家参展企...
2025-05-06 20:27:07
5月,世界的目光将聚焦长沙。第四届长沙国际工程机械展将于5月15日至18日在长沙国际会展中心、长沙国际会议中心举行。4月29日,随着“全球工程机械制造商50强”中联重科的首批百吨设备进场,展会进入布展时间。上午9时30分,装载着中联重科工程机械零部件的平板车缓缓驶入长沙国际会展中心,荧光绿的漆面在阳光下格外显眼。这些设...
2025-04-30 09:19:07
当全球工程机械产业的聚光灯再次投向湘江之畔,2025CICEE《高端化、智能化、绿色化——新一代工程机械、应急装备、矿山装备、农业机械》电子会刊第二期正式发布。继首期会刊创下超192万次阅读的行业纪录后,本期会刊汇聚183家全球领军企业,以尖端技术产品和创新解决方案,续写“工程机械之都”的传奇篇章。01硬核生态:解码产...
2025-04-30 09:15:38
5月15日,2025长沙国际工程机械展览会(2025 CICEE)即将在长沙国际会展中心盛大开幕,届时,来自全球60多个国家和地区的超1600家参展商,将在30万平方米的展区内陈列超2万件展品,涵盖工程机械全领域前沿技术和产品。目前,众多展商已蓄势待发,期待在这个推动全球工程机械行业交流与合作的超级平台上一展风采。...
2025-04-17 08:31:38
主营:破碎机
主营:破碎机
主营:破碎机
主营:破碎机
主营:破碎机
主营:破碎机、制砂楼
主营:破碎机
主营:破碎机
主营:筛网、筛机配件
主营:振动电机
主营:破碎机
主营:制砂机、筛分设备