更多关注公号:环保水处理(hbscl01)
水处理剂指用于水处理的化学药剂。通常指用于污水处理的化学药剂。下面酋长为大家介绍下废水处理的常用药剂。
废水处理中常用药剂的种类有哪些
为了使废水处理后达标排放或进行回用真空过滤机应用场合,在处理过程需要使用多种化学药剂。根据用途的不同,可以将这些药剂分成以下几类:
1.絮凝剂:有时又称为混凝剂,可作为强化固液分离的手段,用于初沉池、二沉池、浮选池及三级处理或深度处理等工艺环节。
2.助凝剂:辅助絮凝剂发挥作用,加强混凝效果。
3.调理剂:又称为脱水剂,用于对脱水前剩余污泥的调理,其品种包括上述的部分絮凝剂和助凝剂。
4.破乳剂:有时也称脱稳剂,主要用于对含有乳化油的含油废水气浮前的预处理,其品种包括上述的部分絮凝剂和助凝剂。
5.消泡剂:主要用于消除曝气或搅拌过程中出现的大量泡沫。
6.pH调整剂:用于将酸性废水和碱性废水的pH值调整为中性。
7.氧化还原剂:用于含有氧化性物质或还原性物质的工业废水的处理。
8.消毒剂:用于在废水处理后排放或回用前的消毒处理。
以上药剂的种类虽然很多,但一种药剂在不同的场合使用,起到的作用不同,也就会拥有不同的称呼。比如说Cl2,应用在加强污水的混凝处理效果时被称为助凝剂,用于氧化废水中的氰化物或有机物时被称为氧化剂,用于消毒处理自然就被称为消毒剂。
什么是絮凝剂真空过滤机应用场合?其作用是什么?
絮凝剂在污水处理领域作为强化固液分离的手段,可用于强化污水的初次沉淀、浮选处理及活性污泥法之后的二次沉淀,还可用于污水三级处理或深度处理。当用于剩余污泥脱水前的调理时,絮凝剂和助凝剂就变成了污泥调理剂或脱水剂。
在应用传统的絮凝剂时,可以使用投加助凝剂的方法来加强絮凝效果。例如把活化硅酸作为硫酸亚铁、硫酸铝等无机絮凝剂的助凝剂并分前后顺序投加,可以取得很好的絮凝作用。因此,通俗地讲,无机高分子絮凝剂IPF其实就是把助凝剂与絮凝剂结合在一起制备然后合并投加来简化用户的操作。
混凝处理通常置于固液分离设施前,与分离设施组合起来、有效地去除原水中的粒度为1nm~100μm的悬浮物和胶体物质,降低出水浊度和CODCr,可用在污水处理流程的预处理、深度处理,也可用于剩余污泥处理。混凝处理还可有效地去除水中的微生物、病原菌,并可去除污水中的乳化油、色度、重金属离子及其他一些污染物,利用混凝沉淀处理污水中含有的磷时去除率可高达90~95%,是最便宜而又高效的除磷方法。
絮凝剂的作用机理是什么?
水中胶体颗粒微小、表面水化和带电使其具有稳定性,絮凝剂投加到水中后水解成带电胶体与其周围的离子组成双电层结构的胶团。采用投药后快速搅拌的方式,促进水中胶体杂质颗粒与絮凝剂水解成的胶团的碰撞机会和次数。水中的杂质颗粒在絮凝剂的作用下首先失去稳定性,然后相互凝聚成尺寸较大的颗粒,再在分离设施中沉淀下去或漂浮上来。
搅拌产生的速度梯度G和搅拌时间T的乘积GT可以间接表示在整个反应时间内颗粒碰撞的总次数,通过改变GT值可以控制混凝反应效果。一般控制GT值在104~105之间,考虑到杂质颗粒浓度对碰撞的影响,可以用GTC值作为表征混凝效果的控制参数,其中C表示污水中杂质颗粒的质量浓度,而且建议GTC值在100左右。
促使絮凝剂迅速向水中扩散,并与全部废水混合均匀的过程就是混合。水中的杂质颗粒与絮凝剂作用,通过压缩双电层和电中和等机理,失去或降低稳定性,生成微絮粒的过程称为凝聚。凝聚生成微絮粒在架桥物质和水流的搅动下,通过吸附架桥和沉淀物网捕等机理成长为大絮体的过程称为絮凝。混合、凝聚和絮凝合起来称为混凝,混合过程一般在混合池中完成,凝聚和絮凝在反应池中进行。
絮凝剂的种类有哪些?
絮凝剂是能够降低或消除水中分散微粒的沉淀稳定性和聚合稳定性,使分散微粒凝聚、絮凝成聚集体而除去的一类物质。按照化学成分,絮凝剂可分为无机絮凝剂、有机絮凝剂以及微生物絮凝剂三大类。
无机絮凝剂包括铝盐、铁盐及其聚合物。有机絮凝剂按照聚合单体带电集团的电荷性质,可分为阴离子型、阳离子型、非离子型、两性型等几种,按其来源又可分为人工合成和天然高分子絮凝剂两大类。在实际应用中,往往根据无机絮凝剂和有机絮凝剂性质的不同,把它们加以复合,制成无机有机复合型絮凝剂。微生物絮凝剂则是现代生物学与水处理技术相结合的产物,是当前絮凝剂研究发展和应用的一个重要方向。
无机絮凝剂的种类有哪些?
传统应用的无机絮凝剂为低分子的铝盐和铁盐,铝盐主要有硫酸铝(AL2(SO4)3∙18H2O)、明矾(AL2(SO4)3∙K2SO4∙24H2O)、铝酸钠(NaALO3),铁盐主要有三氯化铁(FeCL3∙6H20)、硫酸亚铁(FeSO4∙6H20)和硫酸铁(Fe2(SO4)3∙2H20)。
一般来讲,无机絮凝剂具有原料易得,制备简便、价格便宜、处理效果适中等特点,因而在水处理中应用较多。
无机絮凝剂硫酸铝的特点有哪些?
自19世纪末美国最先将硫酸铝用于给水处理并取得专利以来,硫酸铝就以卓越的凝聚沉降性能而被广泛应用。硫酸铝是目前世界上使用最多的絮凝剂,全世界年产硫酸铝约500万吨,其中将近一半用于水处理领域。市售硫酸铝有固、液两种形态,固态的又按其中不溶物的含量分为精制和粗制两种,我国民间常用于饮用水净化的固态产品明矾,就是硫酸铝与硫酸钾的复盐,但在工业水及废水处理中应用不多。
硫酸铝适用的pH值范围与原水的硬度有关,处理软水时,适宜pH值为5~6.6,处理中硬水时,适宜pH值为6.6~7.2,处理高硬水,适宜pH值为7.2~7.8。硫酸铝适用的水温范围是20oC~40oC,低于10oC时混凝效果很差。硫酸铝的腐蚀性较小、使用方便,但水解反应慢,需要消耗一定的碱量。
无机絮凝剂三氯化铁的特点有哪些?
三氯化铁是另一种常用的无机低分子凝聚剂,产品有固体的黑褐色结晶体,也有较高浓度的液体。其具有易溶于水,矾花大而重,沉淀性能好,对温度、水质及pH的适应范围宽等优点。三氯化铁的适用pH值范围是9~11,形成的絮体密度大,容易沉淀,低温或高浊度时效果仍很好。固体三氯化铁具有强烈的吸水性,腐蚀性较强,易腐蚀设备,对溶解和投加设备的防腐要求较高,具有刺激性气味,操作条件较差。
三氯化铁的作用机理是利用三价铁离子逐级水解生成的各种羟基铁离子来实现对水中杂质颗粒的絮凝,而羟基铁离子的形成需要利用水中大量的羟基,因此使用过程中会消耗大量的碱,当原水碱度不够时,需要补充石灰等碱源。
硫酸亚铁俗称绿矾,形成絮凝体快而稳定,沉淀时间短,适用于碱度高、浊度大的情况,但色度不易除净,腐蚀性也较强。
无机高分子絮凝剂的种类有哪些?
无机高分子絮凝剂(IPF)是从60年代起发展起来的新型絮凝剂,目前,IPF的生产和应用在全世界都取得了迅速进展。铝、铁和硅类的无机高分子絮凝剂实际上分别是它们由水解、溶胶到沉淀过程的中间产物,即Al(Ⅲ)、Fe(Ⅲ)、Si(Ⅳ)的羟基和氧基聚合物。铝和铁是阳离子型荷正电,硅是阴离子型荷负电,它们在水溶态的单元分子量约为数百到数千,可以相互结合成为具有分形结构的集聚体。它们的凝聚—絮凝过程是对水中颗粒物的电中和与粘附架桥两种作用的综合体现。
水中悬浮颗粒的粒度在纳米到微米级,大多带负电荷,因此絮凝剂及其形态的电荷正负、电性强弱和分子量、聚集体的粒度大小是决定其絮凝效果的主要因素。目前无机高分子絮凝剂的种类已有几十种(主要品种见表8--1),产量也达到絮凝剂总产量的30%~60%,其中广泛使用的为聚合氯化铝。
无机高分子絮凝剂的特点有哪些?
Al(Ⅲ)、Fe(Ⅲ)、Si(Ⅳ)的羟基和氧基聚合物都会进一步结合为聚集体,在一定条件下保持在水溶液中,其粒度大致在纳米级范围,以此发挥凝聚—絮凝作用会得到低投加量高效果的结果。若比较它们的反应聚合速度,由Al→Fe→Si是趋于强烈的,同时由羟基桥联转为氧基桥联的趋势也按此顺序。因此,铝聚合物的反应较缓和,形态较稳定,铁的水解聚合物则反应迅速,容易失去稳定而发生沉淀,硅聚合物则更趋于生成溶胶及凝胶颗粒。
IPF的优点反映在它比传统絮凝剂如硫酸铝、氯化铁的效能更优异,而比有机高分子絮凝剂(OPF)价格低廉。现在它成功地应用在给水、工业废水以及城市污水的各种处理流程,包括预处理、中间处理和深度处理中,逐渐成为主流絮凝剂。但是,在形态、聚合度及相应的凝聚—絮凝效果方面,无机高分子絮凝剂仍处于传统金属盐絮凝剂与有机高分子絮凝剂之间的位置。其分子量和粒度大小以及絮凝架桥能力仍比有机絮凝剂差很多,而且还存在对进一步水解反应的不稳定性问题。IPF的这些弱点促进了各种复合型无机高分子絮凝剂的研究和开发。
聚合氯化铝的特点有哪些?
聚合氯化铝(PAC),又称碱式氯化铝,化学式为ALn(OH)mCL3n-m。PAC是一种多价电解质,能显著地降低水中粘土类杂质(多带负电荷)的胶体电荷。由于相对分子质量大,吸附能力强,形成的絮凝体较大,絮凝沉淀性能优于其他絮凝剂。PAC聚合度较高,投加后快速搅拌,可以大大缩短絮凝体形成时间。PAC受水温影响较小,低水温时使用效果也很好。它对水的pH值降低较少,适用的pH范围宽(可在pH=5~9范围内使用),故可不投加碱剂。PAC的投加量少,产泥量也少,且使用、管理、操作都较方便,对设备、管道等腐蚀性也小。因此,PAC在水处理领域有逐步替代硫酸铝的趋势,其缺点是价格较高。
另外,从溶液化学的角度看,PAC是铝盐水解—聚合—沉淀反应过程的动力学中间产物,热力学上是不稳定的,一般液体PAC产品均应在半年内使用。添加某些无机盐(如CaCl2、MnCl2等)或高分子(如聚乙烯醇、聚丙烯酰胺等)可提高PAC的稳定性,同时可增加凝聚能力。从生产工艺讲,在PAC的制造过程中引入一种或几种不同的阴离子(如SO42-、PO43-等),利用增聚作用可以在一定程度上改变聚合物的结构和形态分布,进而提高PAC的稳定性和功效真空过滤机应用场合;如果在PAC的制造过程中引入其它阳离子组分,如Fe3+,使Al3+和Fe3+交错水解聚合,可制得复合絮凝剂聚合铝铁。
三氧化二铝含量是聚合氯化铝有效成分的衡量指标,一般而言,絮凝剂产品密度越大,三氧化二铝含量越高。一般来说,碱化度越高的聚合氯化铝吸附架桥能力越好,但因接近[Al(OH)3]n而易产生沉淀,因此稳定性也较差。
PAC的碱化度是什么?
由于聚合氯化铝可以看作是AlCl3逐步水解转化为Al(OH)3过程中的中间产物,也就是Cl-逐步被羟基OH-取代的各种产物。聚合氯化铝的某种形态中羟基化程度就是碱化度,碱化度是聚合氯化铝中羟基当量与铝的当量之比。
实践表明,碱化度是聚合氯化铝的最重要指标之一,聚合氯化铝的聚合度、电荷量、混凝效果、成品的pH值、使用时的稀释率和储存的稳定性等都与碱化度有密切关系。常用聚合氯化铝的碱化度多为50%~80%。
复合絮凝剂的特点和使用的注意事项有哪些?
复合絮凝剂有各种成分,其主要原料是铝盐、铁盐和硅酸盐。从制造工艺方面讲,它们可以预先分别羟基化聚合再加以混合,也可以先混合再加以羟基化聚合,但最终总是要形成羟基化的更高聚合度的无机高分子形态,才能达到优异的絮凝效果。复合剂中每种组分在总体结构和凝聚—絮凝过程中都会发挥一定作用,但在不同的方面,可能有正效应,也可能有负效应。
IPF产品通常要综合考虑稳定性、电中和能力和吸附架桥能力三种因素。聚合铝、聚合铁类絮凝剂的弱点是分子量和粒度尚不够高而聚集体的粘附架桥能力不够强,因而需要加入粒度较大的硅聚合物来增强絮凝性能。但加入阴离子型的硅聚合物后,总体电荷会有所降低,从而减弱了电中和能力。
因此,目前的复合絮凝剂即使制造质量优良,与聚合铝相比,其效果只能提高10~30%。作为使用IPF的废水处理技术人员,必须了解不同种类复合絮凝剂的特性、适应性、优点及不足是同样重要的。在选用最合适的絮凝剂和投加工艺操作程序时,只有根据废水水质特点,仔细分析和判断,才能获得最佳的处理效果。
人工合成有机高分子絮凝剂的种类有哪些?
人工合成有机高分子絮凝剂多为聚丙烯、聚乙烯物质,如聚丙烯酰胺、聚乙烯亚胺等。这些絮凝剂都是水溶性的线型高分子物质,每个大分子由许多包含带电基团的重复单元组成,因而也称为聚电解质。包含带正电基团的为阳离子型聚电解质,包含带负电基团的为阴离子型聚电解质,既包含带正电基团又包含带负电基团,称之为非离子型聚电解质。
目前使用较多的高分子絮凝剂是阴离子型,它们对水中负电胶体杂质只能发挥助凝作用。往往不能单独使用,而是配合铝盐、铁盐使用。阳离子型絮凝剂能同时发挥凝聚和絮凝作用而单独使用,故得到较快发展。
我国当前使用较多的是聚丙烯酰胺类非离子型高聚物,常与铁、铝盐合用。利用铁、铝盐对胶体微粒的电性中和作用和高分子絮凝剂优异的絮凝功能,从而得到满意的处理效果。聚丙烯酰胺在使用中具有投量少,凝聚速度快,絮凝体粒大强韧的特点。我国目前生产的人工合成有机高分子絮凝剂中80%是这种产品。
聚丙烯酰胺类絮凝剂的特点有哪些?
聚丙烯酰胺PAM是一种目前应用最广泛的人工合成有机高分子絮凝剂,有时也被用作助凝剂。聚丙烯酰胺的生产原料是聚丙烯腈CH2=CHCN,在一定条件下,丙烯腈水解生成丙烯酰胺,丙烯酰胺再通过悬浮聚合得到聚丙烯酰胺。聚丙烯酰胺属于水溶性树脂,产品有粒状固体和一定浓度的粘稠水溶液两种。
聚丙烯酰胺在水的实际存在形态是无规线团,由于无规线团具有一定的粒径尺寸,其表面又有一些酰胺基团,因此能够起到相应的架桥和吸附能力,即具有一定的絮凝能力。但由于聚丙烯酰胺长链卷曲成线团,使其架桥范围较小,两个酰胺基缔结后,相当于作用相互抵消而丧失两个吸附位,再加上部分酰胺基卷藏在线团结构的内部,不能与水中的杂质颗粒相接触和吸附,所以其拥有的吸附能力不能充分发挥。
为了使缔结在一起的酰胺基再次分开、内藏的酰胺基也能暴露在外表,人们设法将无规线团适当延伸展开,甚至设法在长分子链上增加一些带有阳离子或阴离子的基团,同时提高吸附架桥能力和电中和压缩双电层的作用。这样一来,在PAM的基础上又衍生出一系列性质各异的聚丙烯酰胺类絮凝剂或助凝剂。
比如说在聚丙烯酰胺溶液中加碱,使部分链节上的酰胺基转化为羧酸钠,而羧酸钠在水中容易离解出钠离子,使COO-基保留在支链上,因此生成部分水解的阴离子型聚丙烯酰胺。阴离子型聚丙烯酰胺分子结构上的COO-基使分子链带有负电荷,彼此相斥将原来缔结在一起的酰胺基拉开,促使分子链由线团状逐渐伸展成长链状,从而使架桥范围扩大、提高絮凝能力,作为助凝剂其优势表现得更为出色。
阴离子型聚丙烯酰胺的使用效果与其“水解度”有关,“水解度”过小会导致混凝或助凝效果较差,“水解度”过大会增加制作成本。
什么是阴离子型聚丙烯酰胺的水解度?
阴离子型聚丙烯酰胺“水解度”是水解时PAM分子中酰胺基转化成羧基的百分比,但由于羧基数测定很困难,实际应用中常用“水解比”即水解时氢氧化钠用量与PAM用量的重量比来衡量。
水解比过大,加碱费用较高,水解比过小,又会使反应不足、阴离子型聚丙烯酰胺的混凝或助凝效果较差。一般将水解比控制在20%左右,水解时间控制在2~4h。
影响絮凝剂使用的因素有哪些?
1.水的pH值
水的pH值对无机絮凝剂的使用效果影响很大,pH值的大小关系到选用絮凝剂的种类、投加量和混凝沉淀效果。水中的H+和OH-参与絮凝剂的水解反应,因此,pH值强烈影响絮凝剂的水解速度、水解产物的存在形态和性能。以通过生成Al(OH)3带电胶体实现混凝作用的铝盐为例,当pH值﹤4时,Al3+不能大量水解成Al(OH)3,主要以Al3+离子的形式存在,混凝效果极差。pH值在6.5~7.5之间时,Al3+水解聚合成聚合度很大的Al(OH)3中性胶体,混凝效果较好。pH值﹥8后,Al3+水解成AlO2-,混凝效果又变得很差。
水的碱度对pH值有缓冲作用,当碱度不够时,应添加石灰等药剂予以补充。当水的pH值偏高时,则需要加酸调整pH值到中性。相比之下,高分子絮凝剂受pH值的影响较小。
2.水温
水温影响絮凝剂的水解速度和矾花形成的速度及结构。混凝的水解多是吸热反应,水温较低时,水解速度慢且不完全。低温情况下,水的粘度大,布朗运动减弱,絮凝剂胶体颗粒与水中杂质颗粒的碰撞次数减少,同时水的剪切力增大,阻碍混凝絮体的相互粘合真空过滤机应用场合;因此,尽管增加了絮凝剂的投加量,絮体的形成还是很缓慢,而且结构松散、颗粒细小,难以去除。低温对高分子絮凝剂的影响较小。但要注意的是,使用有机高分子絮凝剂时,水温不能过高,高温容易使有机高分子絮凝剂老化甚至分解生成不溶性物质,从而降低混凝效果。
3.水中杂质成分
水中杂质颗粒大小参差不齐对混凝有利,细小而均匀会导致混凝效果很差。杂质颗粒浓度过低往往对混凝不利,此时回流沉淀物或投加助凝剂可提高混凝效果。水中杂质颗粒含有大量有机物时,混凝效果会变差,需要增加投药量或投加氧化剂等起助凝作用的药剂。水中的钙镁离子、硫化物、磷化物一般对混凝有利,而某些阴离子、表面活性物质对混凝有不利影响。
4.絮凝剂种类
絮凝剂的选择主要取决于水中胶体和悬浮物的性质及浓度。如果水中污染物主要呈胶体状态,则应首选无机絮凝剂使其脱稳凝聚,如果絮体细小,则需要投加高分子絮凝剂或配合使用活化硅胶等助凝剂。很多情况下,将无机絮凝剂与高分子絮凝剂联合使用,可明显提高混凝效果,扩大应用范围。对于高分子而言,链状分子上所带电荷量越大,电荷密度越高,链越能充分伸展,吸附架桥的作用范围也就越大,混凝效果会越好。
5.絮凝剂投加量
使用混凝法处理任何废水,都存在最佳絮凝剂和最佳投药量,通常都要通过试验确定,投加量过大可能造成胶体的再稳定。一般普通铁盐、铝盐的投加范围是10~100mg/L,聚合盐为普通盐投加量的1/2~1/3,有机高分子絮凝剂的投加范围是1~5mg/L。
6.絮凝剂投加顺序
当使用多种絮凝剂时,需要通过试验确定最佳投加顺序。一般来说,当无机絮凝剂与有机絮凝剂并用时,应先投加无机絮凝剂,再投加有机絮凝剂。而处理杂质颗粒尺寸在50μm以上时,常先投加有机絮凝剂吸附架桥,再投加无机絮凝剂压缩双电层使胶体脱稳。
7.水力条件
在混合阶段,要求絮凝剂与水迅速均匀地混合,而到了反应阶段,既要创造足够的碰撞机会和良好的吸附条件让絮体有足够的成长机会,又要防止已生成的小絮体被打碎,因此搅拌强度要逐步减小,反应时间要足够长。
天然有机高分子絮凝剂的种类有哪些?
天然有机高分子絮凝剂在水处理中应用具有悠久的历史,直到今天,天然高分子化合物仍是一类重要的絮凝剂,只是使用量远低于人工合成高分子絮凝剂,原因是天然高分子絮凝剂电荷密度较小,分子量较低,且易发生生物降解而失去絮凝活性。
与人工合成的絮凝剂相比,天然有机高分子絮凝剂的毒性小,提取工艺简单,无论是化学成分还是生产工艺,都能很好地与自然和谐一致,因此研究、利用这些自然资源用作水处理药剂成为当前的热点,这与全球重视合理利用资源,保护和改善环境的形势密不可分。
目前天然高分子絮凝剂的种类很多,按照其主要天然成分(包括改性所用的基质成分),可以分为:壳聚糖类絮凝剂、改性淀粉絮凝剂、改性纤维素絮凝剂、木质素类絮凝剂、树胶类絮凝剂、褐藻胶絮凝剂、动物胶和明胶絮凝剂等。这些天然高分子多数具有多糖结构,其中淀粉主链中仅含有一种单糖结构,属于同多糖;壳聚糖、树胶、褐藻胶等含有多种单糖结构,属于杂多糖;木质素是一种特殊的芳香型天然高聚物;动物胶和明胶属于蛋白质类物质。
使用高分子有机絮凝剂时,应注意哪些事项?
有机高分子絮凝剂属于线团结构的长链大分子,在水中必然经历一个溶涨过程,固体产品或高浓度液体产品在使用之前必须配制成水溶液再投加到待处理水中。配制水溶液的溶药池必须安装机械搅拌设备,溶药连续搅拌时间要控制在30min以上。水溶液的浓度一般为0.1%左右,再高,溶液的粘度增大,投加困难,再低,需要的溶液池体积又会过大。溶药使用的水中应尽量避免含有大量的悬浮物,以避免有机高分子絮凝剂与这些悬浮物进行絮凝反应形成矾花,影响投加后的使用效果。
对固体有机高分子絮凝剂进行溶解时,固体颗粒的投加点一定要在水流紊动最强烈的地方,同时一定要以最小投加量向溶药池中缓慢投入,使固体颗粒分散进入水中,以防固体投加量太快在水中分散不及而相互粘结形成团块,团块的结构是内部有固体颗粒、外部包围部分水解物,这样的团块一旦形成,往往要花费很长时间才能再均匀地溶入水中,在连续溶药池中甚至可以存在长达数天。
固体颗粒的投加点一定要远离机械搅拌器的搅拌轴,因为搅拌轴通常是溶药池中水流紊动性最差的地方,溶解不充分的有机高分子絮凝剂经常会附着在轴上,日益积累,有时可以形成相当大的粘团,如果不及时认真地予以清理,粘团会越变越大,影响范围也就越来越大。
作为助凝剂时,一般要先在处理水中投加无机絮凝剂进行压缩双电层脱稳后,再投加有机高分子絮凝剂实现架桥作用。在无机絮凝剂投加充足的条件下,有机高分子絮凝剂的助凝效果不会因投加量的差异而有较大差别。因此,作为助凝剂时,有机高分子絮凝剂的投加量一般为0.1mg/L。
固体有机高分子絮凝剂容易吸水潮解成块,必须使用防水包装,保存地点也必须干燥,避免露天存放。
微生物絮凝剂的种类有哪些?
微生物絮凝剂与传统无机或有机絮凝剂有显著不同,它们或是直接利用微生物细胞,或是利用微生物细胞壁提取物、代谢产物等。前者是微生物絮凝剂研究的主要方面,至今发现的具有絮凝性能微生物有17种以上,包括霉菌、细菌、放线菌和酵母,后者与有机絮凝剂为同类物质。微生物絮凝剂具有传统无机或有机絮凝剂所不能比拟的许多优点,如不产生二次污染、生产成本低等。
微生物絮凝剂的絮凝性能受诸多因素影响,内在因素包括絮凝基因的遗传和表达,外在因素则有微生物培养基的组成、细胞表面疏水性的变化、环境中二价金属离子的存在等。目前,国外已有性能良好的微生物絮凝剂商品,如日本生产的NOC--1。微生物絮凝剂从研究到生产的关键问题是发展成熟的微生物育种技术,同时努力降低生产成本。我国的微生物絮凝剂研制正朝着这一方向迈进,但是离工业化生产还有一定距离。
如何确定使用絮凝剂的种类和投加剂量?
絮凝剂的选择和用量应根据相似条件下的水厂运行经验或原水混凝沉淀试验结果,结合当地药剂供应情况,通过技术经济比较后确定。选用的原则是价格便宜、易得,净水效果好,使用方便,生成的絮凝体密实、沉淀快、容易与水分离等。
混凝的目的在于生成较大的絮凝体,由于影响因素较多,一般通过混凝烧杯搅拌试验来取得相应数据。混凝试验在烧杯中进行,包括快速搅拌、慢速搅拌和静止沉降三个步骤。投入的絮凝剂经过快速搅拌迅速分散并与水样中的胶粒相接触,胶粒开始凝聚并产生微絮体;通过慢速搅拌,微絮体进一步互相接触长成较大的颗粒;停止搅拌后,形成的胶粒聚集体依靠重力自然沉降至烧杯底部。通过对混凝效果的综合评价,如絮凝体沉降性、上清液浊度、色度、pH值、耗氧量等,确定合适的絮凝剂品种及其最佳用量。
试验用六联搅拌机,它有六个可垂直移动的转轴,其底部位置处带有搅拌叶片,叶片尺寸6cm×2cm。转轴的旋转速度和旋转时间可以预先设定,能自动工作。一般试验按快速搅动2min,n=300r/min;慢速搅动3min,n=60r/min。试验时在6个1000mL大烧杯中加入1L原水后,分别放在六个转轴的正下方,将转轴下移到底;再在连接在一水平转轴上的6个小玻璃烧杯内,依次加入不同数量的药液,转动水平轴,则小管内的药液同时倒入相应的原水中。然后启动搅拌器使其自动工作。
搅动自动停止后,将叶片从烧杯中缓慢拉起,静置20min,用移液管自水面下约10cm处,吸取水样25ml,用浊度计测量上清液的浊度。以投药量为横坐标,上清液的剩余浊度为纵坐标,绘制成曲线将不同絮凝剂的效果进行对比,根据除浊效果和综合技术经济多方面因素,选择确定处理这种废水的絮凝剂。
烧杯搅拌试验方法可分单因素试验和多因素试验两种。试验时要做到所用原水与实际水质完全相同,同时在根据水的pH值、杂质性质等因素考虑确定絮凝剂的种类、投加量、投加顺序,而且试验应该是实际过程的模拟,两者的水力条件(主要是GT值)必须相同或接近。
什么是助凝剂?其作用是什么?
在废水的混凝处理中,有时使用单一的絮凝剂不能取得良好的混凝效果,往往需要投加某些辅助药剂以提高混凝效果,这种辅助药剂称为助凝剂。常用助凝剂有氯、石灰、活化硅酸、骨胶和海藻酸钠、活性炭和各种粘土等。
有的助凝剂本身不起混凝作用,而是通过调节和改善混凝条件、起到辅助絮凝剂产生混凝效果的作用。有的助凝剂则参与絮体的生成,改善絮凝体的结构,可以使无机絮凝剂产生的细小松散的絮凝体变成粗大而紧密的矾花。
常用助凝剂的种类有哪些?
助凝剂种类较多,但按它们在混凝过程中所起作用来说大致可分为如下两类:
1.调节或改善混凝条件的药剂
混凝过程应该在一定的pH值范围内进行,如果原水pH值不能满足此要求,则应调整原水的pH值,这类助凝剂包括酸和碱。原水pH值较低、碱度不足而使絮凝剂水解困难时,可以投加CaO、Ca(OH)2、Na2CO3、NaHCO3等碱性物质(常用的为石灰);而PH值较高时,则常用硫酸或CO2来降低原水的pH值。
对溶解性有机物含量较大的废水,可用Cl2等氧化剂来破坏有机物,提高对溶解性有机物的去除效果。另外亚铁盐作絮凝剂时,可用氯气将亚铁(Fe2+)氧化成高价铁(Fe3+),以提高混凝效果。
以上碱剂、硫酸和CO2、氯气等本身并不起凝聚作用,只起辅助混凝的作用。
2.加大矾花粒度、密度和结实性的助凝剂
混凝的结果要求生成粒度大、密度大和结实的矾花,既有利于沉淀,又不易破碎。为获得此种结果,结合水质的特点,有时必须在水中加入某种物质或药剂。如含有不宜沉降的质地较轻杂质的低浊废水中,加入二氧化硅、活性炭、粘土一类较粗颗粒或回流部分沉淀污泥可起到加重、加大矾花的作用;当采用铝盐、铁盐作絮凝剂只能产生细小而松散的絮凝体时,可投加聚丙烯酰胺、活化硅酸及骨胶等高分子助凝剂,利用它们的强烈吸附架桥作用,使细小而松散的絮凝体变得粗大而密实。
絮凝剂、助凝剂在强化废水处理中的应用有哪些?
废水处理中投加絮凝剂可加速废水中固体颗粒物的聚集和沉降,同时也能去除部分溶解性有机物。这种方法具有投资少,操作简单,灵活等优点,特别适合于处理水量小,悬浮杂质含量较大的废水。采用无机絮凝剂时,因为投药量大,产生的污泥量也大,所以实际应用中主要采用人工合成有机高分子絮凝剂OPF,或采用无机絮凝剂与OPF相结合的方式。
据有关报道,在初级沉淀池,常使用阴离子型已水解的聚丙烯酰胺去除废水中的悬浮杂质,而使用非离子型聚丙烯酰胺(PAM)时的效果不好。经验表明,在初级沉淀池中投加1mg/L水解聚丙烯酰胺,可去除进场废水中50%以上的悬浮粒子及40%以上的BOD5。
在废水的初级沉淀处理中,将有机高分子聚电解质与无机絮凝剂的混合使用,要比它们各自单独使用效果更好。由于进场废水中悬浮粒子的浓度、粒径分布及种类等随时会发生变化,就使得絮凝剂的最佳剂量有时难以控制。这时若过量投加无机絮凝剂,用卷扫机理来沉淀去除悬浮杂质,方法虽然可行,但其缺点也是很突出的,一是作用时间比较长(15~30min),再是形成的絮体易破碎。如果在投加无机絮凝剂的同时,再加入一定量的有机高分子聚电解质,可使絮凝时间减少到2~5min,而且形成的絮体也比较结实。
在用沉淀法去除水中带色有机胶体杂质时,可使用双电解质系统。先用带有高正电荷的阳离子型聚电解质使这些有机胶体脱稳,然后再用大分子量非离子型或阴离子型聚电解质使已脱稳的有机胶体絮凝成易沉淀的絮体。
二次沉淀池中常使用阳离子型聚电解质作絮凝剂,如聚二甲基已二烯氯化铵或聚氨甲基二甲基已二烯氯化铵等,但其投加量要比在初次沉淀池中少一些。原因是初次沉淀池中所添加的阴离子型聚电解质有一部分在进入二次沉淀池后继续发挥作用,而且二次沉淀池中所添加的聚电解质在污泥回流中能反复得到利用。
另外,混凝处理还可以去除废水中的磷酸盐和重金属离子。长期以来,人们一直采用投加金属盐类无机絮凝剂的方法来去除废水中的部分磷酸盐。但实验证明,在保证磷酸根的去除率没有降低的前提下,用阳离子聚合物代替无机絮凝剂可以取得同样的除磷效果,这说明聚合物参与了对阴离子磷酸根的吸附。例如某废水处理场在混凝处理工艺中,用12mg/L硫酸铁和3mg/L高电荷密度的阳离子聚合物,以及0.2mg/L高分子量的阴离子聚合物复合,代替原来23mg/L的硫酸铁,在磷的去除率不变的情况下,使出水BOD5去除率从30%上升到了55%。同时,采用混凝处理后,可以使活性污泥阶段产生的污泥中无机物成分减少,提高活性污泥的生物降解功能。
废水处理中使用的过滤、浮选等处理工艺中,通过使用无机絮凝剂和聚电解质助凝剂,可以提高出水水质。结合废水水质特点,絮凝剂可以单独使用,也可以多种絮凝剂复合使用或一主一辅复配使用(辅者作为助凝剂)。絮凝剂的选择可以通过烧杯静态试验初步筛选,再在生产装置上验证确定。
常用污泥调理剂的种类有哪些?
调理剂又称脱水剂,可分为无机调理剂和有机调理剂两大类。无机调理剂一般适用于污泥的真空过滤和板框过滤,而有机调理剂则适用于污泥的离心脱水和带式压滤脱水。
1.无机调理剂
最有效、最便宜也是最常用的无机调理剂主要有铁盐和铝盐两大类。铁盐调理剂主要包括氯化铁(FeCl3∙6H2O)、硫酸铁(Fe2(SO4)3∙4H2O)、硫酸亚铁(FeSO4∙7H2O)以及聚合硫酸铁(PFS)([Fe2(OH)n(SO4)3-n/2]m)等,铝盐调理剂主要有硫酸铝(Al2(SO4)3∙18H2O)、三氯化铝(AlCl3)、碱式氯化铝(Al(OH)2Cl)、聚合氯化铝(PAC)([Al2(OH)n∙Cl6-n]m)等。
投加无机调理剂后,可以大大加速污泥的浓缩过程,改善过滤脱水效果。而且铁盐和石灰联用可以进一步提高调理效果。投加无机调理剂的缺点一是用量较大,一般来说,投加量要达到污泥干固体重量的5%~20%,从而导致滤饼体积增大;二是无机调理剂本身具有腐蚀性(尤其是铁盐),投加系统要具有防腐性能。应当注意的是,采用氯化铁作为调理剂时,会增加对脱水污泥处理设备金属构件的腐蚀性,因此所配备的脱水污泥处理设备的防腐等级应适当提高。
2.有机调理剂
有机合成高分子调理剂种类很多,按聚合度可分为低聚合度(分子量约为1千~几万)和高聚合度(分子量约为几十万~几百万)两种;按离子型分为阳离子型、阴离子型、非离子型、阴阳离子型等。与无机调理剂相比,有机调理剂投加量较少,一般为污泥干固体重量的0.1%~0.5%,而且没有腐蚀性。
用于污泥调理的有机调理剂主要是高聚合度的聚丙烯酰胺系列的絮凝剂产品,主要有阳离子型聚丙烯酰胺、阴离子型聚丙烯酰胺和非离子型聚丙烯酰胺三类。其中阳离子型聚丙烯酰胺能中和污泥颗粒表面的负电荷并在颗粒间产生架桥作用而显示出较强的凝聚力,调理效果显著,但费用较高。为降低成本,可以使用较便宜的阴离子型聚丙烯酰胺-石灰联用法,利用带有正电荷的Ca(OH)2絮体物将带负电的絮凝剂和污泥颗粒吸附在一起,形成一种复合的凝聚体系。
选择使用污泥调理剂应考虑的因素有哪些?
1.调理剂的品种特点
就常用的铝盐和铁盐无机调理剂而言,使用铝盐时的药剂投加量较大,所形成的絮体密度较小,调理效果较差,在脱水过程中会堵塞滤布。因此,在选用无机调理剂时,尽可能采用铁盐;当使用铁盐会带来许多问题时,再考虑采用铝盐。无机调理剂与有机调理剂相比,药剂投加量较大,形成的絮体颗粒细小,但絮体强度较高。因此在利用真空过滤机和板框压滤机使污泥脱水时,可以考虑采用无机调理剂。与无机调理剂相比,有机调理剂药剂投加量较小,形成的絮体粗大,但絮体强度较低,比无机调理剂形成的絮体更容易破碎。而且一旦絮体被破坏,不论采用无机调理剂还是有机调理剂,都不易恢复到原来的状态。因此在利用离心脱水机和带式压滤机使污泥脱水时,可以考虑采用有机调理剂。在采用无机调理剂或有机调理剂中的一种难以达到理想的调理效果时,可以考虑将无机和有机调理剂复配使用,有时能取得更好的调理效果。比如石灰和三氯化铁联合使用,不但能起到调节pH值的作用,而且石灰和污水中的重碳酸钙生成的碳酸钙颗粒结构还能增加污泥的孔隙率,促进泥水分离。
2.污泥性质
不同性质的污泥,选用调理剂的种类和投加量也有很大差异。对有机物含量高的污泥,较为有效的调理剂是阳离子型有机高分子调理剂,而且有机物含量越高,越适宜选用聚合度越高的阳离子型有机高分子调理剂。而对以无机物为主的污泥,则可以考虑采用阴离子型有机高分子调理剂。污泥性质的不同直接影响调理效果:初沉池污泥较易脱水,而浮渣和剩余活性污泥则较难脱水,混合污泥的脱水性能则介于两者之间。为达到一定的调理效果,所需调理剂的数量存在显著差异。一般来说,越难脱水的污泥其调理用药剂量越大,污泥颗粒细小,会导致调理剂消耗量的增加,污泥中的有机物含量和碱度高,也会导致调理剂用量的加大。另外,污泥含固率也影响调理剂的投加量,一般污泥含固率越高,调理剂的投加量越大。
3.温度
污泥的温度直接影响着无机盐类调理剂的水解作用,温度低时,水解作用会变慢。如果温度低于10oC,调理效果会明显变差,可通过适当延长调理时间的方法改善调理效果。使用有机高分子调理剂时,如果配制药液的母液或自来水温度过低或污泥温度过低,就会由于水的动力粘滞度和高分子调理剂溶液本身的粘度变大而不利于稀释均匀和调理混合均匀,进而影响污泥调理效果和脱水效果。因此,冬季气温较低时,要重视污泥输送系统的保温环节(从污水处理系统排出的污泥温度一般不低于15oC),尽量减少污泥输送过程中热量的损失。在必要的情况下,可以采取对有机高分子调理剂稀释罐加热或适当延长混合溶解时间和加大搅拌强度的方法改善溶解条件。
4.pH值
污泥的pH值决定无机盐类调理剂的水解产物形态,同一种调理剂对不同pH值的污泥的调理效果也大不相同。铝盐的水解反应受pH值的影响很大,其凝聚反应的最佳pH值范围为5~7。当pH值大于8或小于4时,难以形成絮体,也就是说失去了调理的作用。而高铁盐调理剂受pH值的影响较小,无论污泥呈酸性还是呈碱性,都能形成水解产物Fe(OH)3絮体,最佳pH值范围为6~11。亚铁盐在pH值为8~10的污泥中,其溶解度较高的水解产物能被氧化成溶解度较低的Fe(OH)3絮体。因此选用无机盐类调理剂时,首先要考虑脱水污泥的具体pH值,如果pH值偏离其凝聚反应的最佳范围,最好更换使用另一种调理剂。否则就要考虑在对污泥进行调理之前,投加酸或碱调整污泥的pH值,一般情况下,都不采取这种措施。
pH值对聚合电解质的调理效果也有影响,污泥的pH值影响着调理剂分子的电离、荷电状况以及分子形状。阳离子型聚合电解质在低pH值的酸性污泥中的电离度较大,分子形状趋向舒展;而在高pH值的碱性污泥中电离度较小,分子形状趋向卷曲。与阳离子型聚合电解质性质相反,阴离子型聚合电解质在低pH值的酸性污泥中的电离度较小,分子形状趋向卷曲;而在高pH值的碱性污泥中电离度较大,分子形状趋向舒展。阴阳离子型聚合电解质的情况稍有不同,在等电点时,整个分子呈中性,正负两种电荷相互吸引,故分子紧密卷曲成团。在等电点两侧,分子上都会有一种电荷过剩,因互相排斥作用而使分子趋向舒展。
5.配制浓度
调理剂的配制浓度不仅影响调理效果,而且影响药剂消耗量和泥饼产率,其中有机高分子调理剂影响更为显著。一般来说,有机高分子调理剂配制浓度越低,药剂消耗量越少,调理效果越好。这是因为有机高分子调理剂配制浓度越低,越容易混合均匀,分子链伸展得越好,架桥凝聚作用发挥得越好,调理效果当然也越好。但配制浓度过高或过低都会降低泥饼产率。而无机高分子调理剂的调理效果几乎不受配制浓度的影响。经验和有关研究表明,有机高分子调理剂配制浓度在0.05%~0.1%之间比较合适,三氯化铁配制浓度10%最佳,而铝盐配制浓度在4%~5%最为适宜。
6.投加顺序
当采用不止一种调理剂时,调理剂投加的顺序也会影响调理效果。当采用铁盐和石灰作调理剂时,一般先投加铁盐,再投加石灰,这样形成的絮体与水较易分离,而且调理剂总的消耗量也较少。当采用无机调理剂和有机高分子调理剂联合调理污泥时,先投加无机调理剂,再投加有机高分子调理剂,一般可以取得较好的调理效果。
7.混合反应条件
要想达到最好的调理效果,污泥与调理剂实现完全充分的混合是非常必要的。但值得注意的是,污泥与调理剂混合反应形成絮体后,决不能再被破坏,因为絮体一旦受到破坏就很难恢复到原来的状态。经验表明,针对某种污泥,使用某种调理剂,只有混合反应的强度和时间在一定范围内,才能取得较好的调理效果,而且调理效果会随着停留时间的增加而降低。这就是说,经过试验确定了调理的时间和强度后,必须在实际操作中严格遵守执行。一方面不能随意延长或缩短混合反应的时间,另一方面要尽可能快地使调理后的污泥进入脱水机。
调理剂的投加量如何确定?
污泥调理的药剂消耗量没有固定的标准,根据污泥的品种、消化程度、固体浓度等具体性质的不同,投加量会出现一定的差异。因此,大多是在实验室或在现场直接试验确定调理剂的种类及具体投加量。
一般来说,按污泥干固体重量的百分比计,三氯化铁的投加量为5%~10%,硫酸亚铁约为10%~15%,消石灰的投加量为20%~40%,聚合氯化铝和聚合硫酸铁约为1%~3%,阳离子型聚丙烯酰胺为0.1%~0.3%。据有关资料介绍,由于常用的聚丙烯酰胺系列有机合成高分子调理剂的价格较为昂贵(有的品种是普通无机调理剂的十几甚至二十倍以上),虽然其投加量较少,但折合调理每吨污泥的费用,使用有机合成高分子调理剂的成本仍然较高。普遍的做法是优选无机调理剂,当无机调理剂作用较差、难以达到理想的调理效果时,再考虑使用有机合成高分子调理剂或将无机和有机调理剂复配使用。
使用调理剂的注意事项有哪些?
为了更好地使用调理剂,应注意以下事项:
1.充分了解和掌握被处理污泥的性质(浓度、成分等)。
2.试验确定适合于污泥性质和脱水机性质的调理剂种类。
3.试验确定调理剂的注入点、反应条件、投加量等。
4.根据调理剂的性质确定调理剂的溶解、储存等使用方法。
一般来说,无机调理剂适用于真空过滤脱水和板框压滤脱水,而有机调理剂则较适用于离心脱水和带式压滤脱水。
在使用离心脱水机和带式压力脱水机时,为了形成不易破碎的粗大絮凝物,一般使用分子量在10万、甚至100万以上的阳离子系列高分子调理剂。
同时还要注意,由于离心脱水机是在2000~3000G的高离心力下进行固液分离,使用分子量越大的高分子调理剂,越容易形成坚固的絮凝物,越有利于脱水;而对带式压滤脱水机来讲,分子量过高时,调理剂的部分粘性会残留在絮凝物上,从而导致滤饼在滤布上的剥离性较差。就阳离子调理剂而言,对于同样污泥,和离心脱水机相比,带式压力脱水机要求调理剂的阳离子度较高、而投加量较少。
一般来说,污泥浓度高时,使用高分子量的调理剂效果较好,而污泥浓度低时,使用分子量较低的调理剂效果较好。
废水生物处理产生的剩余污泥和回流污泥的性质相同,其主要成分是微生物的絮凝物,一般带有负电荷,因此为使剩余污泥凝聚,最好使用阳离子的调理剂。当前使用较多的阳离子调理剂是聚丙酰胺的共聚物或氨基甲基化变性物,通过调整阳离子变性条件,可得到不同阳离子度的调理剂。根据阳离子度的不同(可用胶体滴定法测定),阳离子调理剂可分为高、中、低阳离子度调理剂。
脱水剂、调理剂与絮凝剂、助凝剂的关系是什么?
脱水剂是对污泥进行脱水之前投加的药剂,也就是污泥的调理剂,因此脱水剂和调理剂的意义是一样的。脱水剂或调理剂的投加量一般都以污泥干固体重量的百分比计。
絮凝剂应用于去除污水中悬浮物,是水处理领域的重要药剂。絮凝剂的投加量一般以待处理水的单位体积内投加的数量来表示。
脱水剂(调理剂)与絮凝剂、助凝剂的投加量都可以称为加药量。同一种药剂既可以在处理污水时应用为絮凝剂,又可以在剩余污泥处理过程中应用为调理剂或脱水剂。
助凝剂用在水处理领域作为絮凝剂的助剂时被称为助凝剂,同一种助凝剂在剩余污泥处理时一般不称助凝剂,而是统称为调理剂或脱水剂。
使用絮凝剂时,由于水中的悬浮物数量毕竟有限,为了实现絮凝剂与悬浮颗粒的充分接触,需要配备混合、反应设施,并且都要具有足够的时间,比如混合需要几十秒到数分钟、反应则需要15~30min。而污泥脱水时从投加调理剂到污泥进入脱水机往往只有几十秒的时间,即只有相当于絮凝剂的混合过程、没有反应的时间,而且经验也表明,调理效果会随着逗留时间的延长而降低。
消泡剂的种类有哪些?
消泡剂的效果与发泡液的种类有关,即有的消泡剂对某些发泡液效果显著,而对其它发泡液效果不明显,甚至没有作用。常用的消泡剂按成分不同可分为硅(树脂)类、表面活性剂类、链烷烃类和矿物油类。
1.硅(树脂)类:硅树脂消泡剂又称乳剂型消泡剂,使用方法是将硅树脂用乳化剂(表面活性剂)乳化分散在水中后投加到废水中。二氧化硅细粉是另一种消泡效果较好的硅类消泡剂。
2.表面活性剂类:此类消泡剂其实是乳化剂,即利用表面活性剂的分散作用,使形成泡沫的物质在水中保持稳定的乳化状态分散,从而避免生成泡沫。
3.链烷烃类:链烷烃类消泡剂是用乳化剂把链烷烃蜡或其衍生物乳化分散后制成的消泡剂,其用途与表面活性剂类的乳化型消泡剂类似。
4.矿物油类:以矿物油为主要消泡成分。为了改善效果,有时混合金属皂、硅油、二氧化硅等物质一起使用。此外,为使矿物油容易扩散到发泡液表面,或者使金属皂等均匀分散在矿物油中,有时还可投加各种表面活性剂。
常用pH调整剂有哪些?
将含酸废水pH值调高时,以碱或碱性氧化物为中和剂,而将碱性废水pH值调低时则以酸或酸性氧化物做中和剂。调整酸性废水pH值时经常采用的中和剂有石灰、石灰石、白云石、氢氧化钠、碳酸钠等,调整碱性废水pH值时一般采用硫酸、盐酸。
在对含酸废水进行中和时,还可以就近使用一些碱性工业废渣,比如化学软水站排出的碳酸钙废渣、有机化工厂或乙炔发生站排放的电石废渣(主要成分为氢氧化钙)、钢厂或电石厂筛下的废石灰、热电厂的炉灰渣和硼酸厂的硼泥等。在对碱性废水进行处理时,也可以使用烟道气利用其中的CO2、SO2等酸性气体对废水中的碱进行中和。
当废水的pH值过大或过小时,为减少pH值调整时所需的溶药池和药剂池容积及实现pH值调整的自动化控制,可以使用40%NaOH和98%H2SO4分别作为含酸废水和含碱废水的pH值调整剂。同时可以避免使用石灰类碱剂所带来的污泥问题,减少二次污染的机会。
消毒剂的选择应考虑哪些因素?
废水经一级或二级处理后,水质改善,细菌含量也大幅度减少,但其绝对值仍很可观,并有存在病原菌的可能。因此,废水排入水体前应进行消毒处理。
目前,用氯化法消毒能产生有害物质,影响人体健康已广为人知,这是因为氯与水中有机物作用,同时有氧化和取代作用,氧化作用可以促使去除有机物,而取代作用则是氯与有机物结合,形成了有致突变或致癌活性的卤化物。美国规定三卤甲烷(THMS)的最大浓度为100μg/L,德国、加拿大、日本也分别规定为25μg/L、350μg/L、100μg/L,我国1985年版《生活饮用水卫生标准》中也规定了氯仿的上限为60μg/L。有鉴于此,废水消毒一是要控制恰当的投剂量,二是采用其他消毒剂代替,如二氧化氯、臭氧、紫外线辐射等,以减少有害物质的生成。
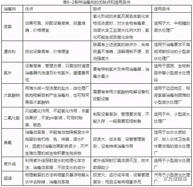
各种消毒剂的优缺点和适用条件见表8--2。参考此表,可以初步确定应该使用的消毒剂。
消毒剂的种类有哪些?各自的特点是怎样的?
常用的消毒剂有次氯酸类、二氧化氯、臭氧、紫外线辐射等。次氯酸类消毒剂有液氯、漂白粉、漂粉精、氯片、次氯酸钠等形态,主要是通过HOCl起消毒作用。
次氯酸类消毒剂的弱点是容易和水中的有机物生成氯代烃,而氯代烃已被确认为是对人体健康极为不利的,同时处理过的水会有一些令人不快的气味。次氯酸类消毒剂粉尘和放出的氯气对人的呼吸道、眼睛及皮肤都有强烈的刺激作用,如果不慎溅入眼睛或触及皮肤,要立即用大量清水冲洗。存放环境要阴凉、通风和干燥,远离热源和火种,不能与有机物、酸类及还原剂共储混运,运输过程中要防止雨淋和日光曝晒,装卸时动作要轻,避免碰撞和滚动。
次氯酸类消毒剂消毒时往往发生的是取代反应,这也是使用次氯酸类消毒剂会产生氯代烃的根本原因,而臭氧和二氧化氯消毒时发生的是纯氧化反应,因而可以破坏有机物的结构,在杀菌的同时还可以提高废水的可生化性(BOD5/CODCr值),去除水中的部分CODCr。二氧化氯消毒与臭氧或紫外线消毒相比,前者一次性投资低,运行费用高(大约0.1元/m3);后者一次性投资高,运行费用低(大约0.02元/m3)。
臭氧消毒和紫外线消毒可以在很短的时间内达到消毒的效果,经过臭氧消毒和紫外线消毒的二沉池出水或回用水细菌总数和总大肠菌群等微生物指标可以达到要求,但他们的缺点是瞬时反应,无法保持效果,抵抗管道内微生物的滋生和繁殖,因此在回用水系统使用这两种方法消毒时,往往需要在其出水中再投加0.05~0.1mg/L二氧化氯或0.3~0.5mg/L的氯,以保持管网末梢有足够的余氯量。
氯的物化性质是怎样的?
氯在常压下是黄绿色气体,在0oC和一个大气压时的密度为3.2mg/mL,即约为空气的2.5倍重,具有强烈的刺激性。一般采用电解食盐水溶液的方法制取氯气,然后将氯气加压冷却制得液氯,液氯极易气化,沸点是-34.5oC。加压后的液氯成为黄绿色透明液体,1kg液氯气化后体积可以变为300L。氯性质很活泼,能溶于水,溶解度随水温的升高而降低。氯是具有强烈刺激性的窒息气体,对人的呼吸系统、眼部及皮肤都能产生伤害,空气中最高允许浓度为1mL/m3。虽不自燃,但可以助燃,在日光下与其他易燃气体混合时会发生燃烧和爆炸,可以和大多数物质起反应。
氯是一种强氧化剂,具有杀菌能力强、价格低廉、来源方便的优点,是水处理行业应用历史最为悠久的消毒剂。氯消毒的机理是依靠水解生成的次氯酸HOCl向微生物的细胞壁内扩散,与细胞的蛋白质反应生成化学稳定性极好的N-Cl键。另外,氯能氧化微生物的某些活性物质,抑制并杀死微生物。
如何防止氯中毒?
虽然空气中最高允许浓度为1mL/m3,但长期在低于此值的环境中工作,也会导致慢性中毒,表现为患慢性支气管炎、慢性胃肠炎、牙龈炎、口腔炎、皮肤搔痒症等疾病。短时间暴露在高氯环境中,会导致急性中毒。轻度急性中毒表现为喉干胸闷、脉搏加快等症状,重度急性中毒表现为支气管痉挛和水肿,甚至出现昏迷或休克。为防止出现氯中毒的措施可总结如下:
1.经常接触氯气的工作人员对氯味的敏感程度会有所降低,常常会在闻不到氯味的时候,人就已经受到氯的伤害。因此操作人员的值班室要和加氯间分开设置,并在加氯间安装监测及警报装置,随时对其中的氯浓度进行检测。
2.加氯间要靠近加氯点,两者间距不超过30m。加氯间建筑要坚固防火、耐冻保温、通风良好、大门外开,并与其他工作间严格分开、没有任何直接连通。由于氯比空气重,因此当氯气在室内泄漏后,会将空气排挤出去,在封闭的室内下部积聚并逐渐向上扩散。所以加氯间的底部必须安装强制排风设施,进气孔要设在高处。
3.加氯间门外要备用检修工具、防毒面具和抢救器具等,照明和通风设备的开关也要设在室外,在进入加氯间之前,先进行通风。通向加氯间的压力水管必须保证不间断供水,并保持水压稳定,同时还要有应对突然停水的措施。加氯间内要设置碱液池,并定时检验,保证碱液随时有效。当发现氯瓶有严重泄漏时,戴好防毒面具,然后将氯瓶迅速移入碱液池中。
4.当发现现场有人急性氯中毒后,要设法迅速将中毒者转移到具有新鲜空气的地方,对呼吸困难者,应当让其吸氧,严禁进行人工呼吸,可以用2%的碳酸氢钠溶液为其洗眼、鼻、口等部位,还可以让其吸入雾化的5%碳酸氢钠溶液。
使用液氯瓶时的注意事项有哪些?
液氯是目前国内外应用最广的消毒剂,除消毒外还有氧化作用。液氯通常在钢瓶中贮存和运输,使用时,液氯转变成氯气加入水中。
1.氯瓶内压力一般为0.6~0.8MPa,所以不能在太阳下曝晒或靠近炉火或其他高温热源,以免气化时压力过高发生爆炸。液氯和干燥的氯气对铜、铁和钢等金属没有腐蚀性,但遇水或受潮时,化学活性增强,能腐蚀大多数金属。因此贮氯钢瓶必须保持0.05~0.1MPa的余压,不能全部用空,以免进水。
2.液氯变成氯气要吸收热量,1kg液氯变成1kg氯气约需要289kJ热量。在气温较低时,氯瓶从空气中吸收的热量有限,液氯气化的数量受到限制时,需要对氯瓶进行加热。但切不可用明火、蒸汽直接加热氯瓶,也不宜使氯瓶温度升高太多或太快,一般可使用15~25oC的温水连续淋洒氯瓶的方法对氯瓶加温。
3.要经常用10%氨水检查加氯机与氯瓶的连接处是否泄漏,如果发现加氯机的氯气管出现堵塞现象,切不可用水冲洗,可以用钢丝疏通,再用打气筒或压缩空气将杂物吹掉。
4.开启前要检查氯瓶的放置位置是否正确,一定要保证出口朝上,即放出来的是氯气而不是液氯。开氯瓶总阀时,要先缓慢开半圈,随即用10%氨水检查是否漏气,一切正常后再逐渐打开。如果阀门难以开启,不能用榔头敲击,也不能长板手硬扳,以防将阀杆拧断。
使用次氯酸钠消毒时的注意事项有哪些?
固态次氯酸钠NaClO为白色粉末,具有刺激性气味,在空气中极不稳定,受热后迅速分解。商品固态次氯酸钠的有效氯一般为10%~12%,常用制备方法是液碱氯化法,即在30%以下的氢氧化钠溶液中通入氯气进行反应。商品固态次氯酸钠使用方便,但消毒效果比氯差,费用也高于氯消毒。
由于次氯酸钠容易因阳光、温度的作用而分解,一般用次氯酸钠发生器就地制备后立即投加。利用钛阳极电解食盐水(沿海地区可用海水作为盐溶液),得到的次氯酸钠溶液是淡黄色透明液体,含有效氯6g/L~11g/L。一般每生产1kg有效氯,食盐消耗量约3~4.5kg,耗电量5~10kWh,通常其消耗比使用漂白粉消毒还要低。
次氯酸钠固体或溶液都不宜久存,而且必须在避光低温环境下存放。电解生产次氯酸钠溶液最好是使用多少,随时生产多少。气温低于30oC时,每天损失有效氯0.1~0.15mg/L,如果气温超过30oC,每天损失有效氯可达0.3~0.7mg/L。因此,如果为了具有一定储备量以备用,一般夏天储存时间不超过一天,冬天不超过7d。
使用漂白粉消毒时的注意事项有哪些?
漂白粉CaCl2∙Ca(OCl)2∙2H2O为白色粉末,有氯的气味,含有效氯20%~25%。漂白粉易吸潮,性质极不稳定,日光照射、受热均能使其变质而降低有效氯成分。与有机物、易燃液体混合能发热自燃,受高热会发生爆炸。氯片是用漂粉精3Ca(OCl)2∙2Ca(OH)2∙2H2O加工成的片剂,含有效氯60%~70%。氯片和漂粉精稳定性比漂白粉高,可以在常温下储存200d以上不分解。两者的消毒作用与氯相同,以有效氯计的加氯量、接触时间等参数可以参照液氯。
使用漂白粉作消毒剂,需配成溶液加注,而且一般需设混合池。每包50kg的漂白粉先加400~500kg水搅拌成10%~15%溶液,再加水调成1%~2%浓度的溶液。混合池通常有隔板式与鼓风式两种。用氯片消毒时,废水流入特制的氯片消毒器,浸润溶解氯片,并与之混合,然后再进接触池。
二氧化氯的物化性质是怎样的?
二氧化氯(ClO2)是一种黄绿色气体,性质极不稳定,与氯一样的刺激性气味,毒性比氯要大,相对密度为2.4。二氧化氯在常温下即能压缩成液体,并很容易挥发。二氧化氯很容易爆炸,温度升高、暴露在光线下或与某些有机物接触摩擦,都可能发生爆炸,而且液体二氧化氯比气体二氧化氯更易爆炸。在空气中的体积浓度超过10%时或水中二氧化氯浓度超过30%就会发生爆炸。二氧化氯易溶于水,在水中的溶解度是氯的5倍,但ClO2不和水起化学反应,在水中极易挥发,在光线照射下容易发生光化学分解。贮存在敞开容器中的ClO2水溶液,ClO2含量会下降很快。因此,二氧化氯不宜贮存,最好现场制取和使用。
市场上销售的商品稳定二氧化氯溶液,多为无色或略带黄绿色透明液体,二氧化氯含量一般在2%左右,而且要加入一定量的特制稳定剂(如碳酸钠、硼酸钠及过氯化物的水溶液或二乙烯三胺五亚甲基膦酸等),但运输和储存时仍要注意避开高温和强光。因此,采用二氧化氯消毒时,最好在现场边生产边使用。二氧化氯杀菌后生成无毒物质,对环境水体没有污染。
使用二氧化氯时的注意事项有哪些?
1.在水处理中,二氧化氯的投加量一般为0.1~1.5mg/L,具体投加量随原水性质和投加用途而定。当仅作为消毒剂时,投加范围是0.1~1.3mg/L;当兼用作除嗅剂时,投加范围是0.6~1.3mg/L;当兼用作氧化剂去除铁、锰和有机物时,投加范围是1~1.5mg/L。
2.二氧化氯是一种强氧化剂,其输送和存储都要使用防腐蚀、抗氧化的惰性材料,要避免与还原剂接触,以免引起爆炸。
3.采用现场制备二氧化氯的方法时,要防止二氧化氯在空气中的积聚浓度过高而引起爆炸,一般要配备收集和中和二氧化氯制取过程中析出或泄漏气体的措施。
4.在工作区和成品储藏室内,要有通风装置和监测及警报装置,门外配备防护用品。
5.稳定二氧化氯溶液本身没有毒性,活化后才能释放出二氧化氯,因此活化时要控制好反应强度,以免产生的二氧化氯在空气中的积聚浓度过高而引起爆炸。
6.二氧化氯溶液要采用深色塑料桶密闭包装,储存于阴凉通风处,避免阳光直射和与空气接触,运输时要注意避开高温和强光环境,并尽量平稳。
二氧化氯的制备方法有哪些?
二氧化氯的制备方法有很多种,在水处理行业中,一般用氯、盐酸或稀硫酸与亚氯酸钠或氯酸钠反应的办法生产,还有使用次氯酸钠酸化后与亚氯酸钠合成二氧化氯的。反应式分别如下:
2NaClO3+2NaCl+2H2SO4→2ClO2+Cl2+2Na2SO4+2H2O
Cl2+2NaClO2→2ClO2+2NaCl
5NaClO2+4HCl→4ClO2+5NaCl+2H2O
10NaClO2+5H2SO4→8ClO2+5Na2SO4+4H2O+2HCl
NaClO+2HCl+2NaClO2→2ClO2+3NaCl+H2O
使用氯和亚氯酸钠合成二氧化氯时,先调制pH﹤2.5的氯水溶液,再和一定量的10%亚氯酸钠溶液一起进入反应室,在反应室中充分混合和反应,生成二氧化氯。理论上,每10g亚氯酸钠加3.9g氯,可生成7.5g二氧化氯。为了防止未起反应的亚氯酸钠被带入水中,通常要加入比理论值多的过量氯。
其他方法与上述方法的操作基本类似,为保证反应过程的安全性,酸和氯酸钠或次氯酸钠都配成水溶液,也都是要加入过量的酸,以提高氯酸钠或次氯酸钠的转化率。生成的ClO2溶液可按照合适的投加量直接加到水中进行消毒。
国内市场上有许多使用电解法生产二氧化氯的设备,但实际上,这些设备制造的所谓二氧化氯至多是二氧化氯和氯的复合物,不可能彻底解决氯类消毒剂会产生氯代烃的问题,而且已经有使用复合二氧化氯时发生爆炸的事例。
废水处理中常用的氧化剂和还原剂有哪些?
从理论上说,氧化还原电位不同的两种物质都可以相对地成为氧化剂或还原剂,但在废水处理实践中能够使用的氧化剂或还原剂必须满足以下要求:
1.对废水中希望去除的污染物质有良好的氧化或还原作用
2.反应后生成的物质应当无害以避免二次污染
3.价格便宜、来源可靠
4.能在常温下快速反应、不需要加热
5.反应时所需的pH值最好在中性,不能太高或太低。
在废水处理中常用的氧化剂有:
1.在接受电子后还原变成带负电荷离子的中性原子,如O2、Cl2、O3等;
2.带正电荷的原子,接受电子后还原成带负电荷的离子,比如在碱性条件下,漂白粉、次氯酸钠等药剂中的次氯酸根OCl-中的CL+和二氧化氯中的Cl4+接受电子还原成Cl-;
3.带高价正电荷的原子在接受电子后还原成带低价正电荷的原子,例如三氯化铁中的Fe3+和高锰酸钾中的Mn7+在接受电子后还原成Fe2+和Mn2+。
在废水处理中常用的还原剂有:
1.在给出电子后被氧化成带正电荷的中性原子,例如铁屑、锌粉等;
2.带负电荷的原子在给出电子后被氧化成带正电荷的原子,例如硼氢化钠中的硼元素为负5价,在碱性条件下可以将汞离子还原成金属汞,同时自身被氧化成正三价。
3.金属或非金属的带正电的原子,在给出电子后被氧化成带有更高正电荷的原子。例如硫酸亚铁、氯化亚铁中的二价铁离子Fe2+在给出一个电子后被氧化成三价铁离子Fe3+;二氧化硫SO2和亚硫酸盐SO32-中的四价硫在给出两个电子后,被氧化成六价硫,形成SO42-。
凡本网注明“来源:砂石装备网”的所有作品,版权均属于砂石装备网,转载请注明。
凡注明为其它来源的信息,均转载自其它媒体,转载目的在于传递更多信息,并不代表本网赞同其观点及对其真实性负责。
如有新闻稿件和图片作品的内容、版权以及其它问题的,请联系我们。
当前,全球供应链深度重构,中国工程机械行业正站在机遇与挑战并存的关键节点。 全球来看,地缘政治与贸易摩擦为出海之路增添变数。与此同时,国内政策托底与设备更新周
2025-10-21 10:16:25
2025长沙国际工程机械展览会东南亚分展 2025 SOUTHEAST ASIA SUB-EXHIBITION OF CHANGSHA INTERNATIONAL CONSTRUCTION EQUIPMENT EXHIBITION 2025年9月3-5日(三天) 地点:马来西亚·吉隆坡实达城会展中心(SCCC...
2025-07-03 16:25:30
核心摘要:2025年5月18日,为期四天的第四届长沙国际工程机械展览会(以下简称“2025CICEE”)在长沙国际会展中心正式落下帷幕。本届展会 2025年5月18日,为期四天的第四届长沙国际工程机械展览会(以下简称“2025CICEE”)在长沙国际会展中心正式落下帷幕。本届展会以"高端化、智能化、...
2025-05-19 11:21:21
2025年5月15日上午9时40分,第四届长沙国际工程机械展览会在长沙国际会展中心隆重开幕。本届展会规模达30万平方米,全球1806家参展企业齐聚一堂,集中展示工程机械领域的最新技术与产品。1000余名全球行业领袖、院士专家、企业代表及国际采购商共同参会,见证这一国际工程机械领域的年度盛事。...
2025-05-16 08:31:29
日立建机参展的首台设备——ZX900LCH-6A矿山液压挖掘机。抵达长沙国际会展中心的卡特彼勒挖掘机。红网时刻新闻5月8日讯(记者 彭超)第四届长沙国际工程机械展将于5月15日开幕。还有一周的时间,国内外品牌相继进驻场馆布展。5月8日,日本日立建机、美国卡特彼勒两家全球工程机械50强企业的参展设备进驻长沙国际会展中心,...
2025-05-10 11:48:38
4月30日,湖南省政府新闻办举办新闻发布会,宣布第四届长沙国际工程机械展览会将于5月15日至18日启幕。当天,装载三一集团蓝色电动装载机的运输车辆驶入长沙国际会展中心,这也是第二家正式布展企业。据悉,三一集团将携旗下18个事业部和子公司、72件套设备(含58台主机)震撼登场,以10089平米的超大展位,全面展现三一的高...
2025-05-06 20:27:36
2025年4月30日,湖南省新闻办公室召开新闻发布会,宣布第四届长沙国际工程机械展览会定于5月15日至18日在长沙国际会展中心、长沙国际会议中心举办。长沙市人民政府副市长康镇麟出席发布会并介绍展会筹备情况:本届展览会以高端化、智能化、绿色化新一代工程机械、应急装备、矿山装备、农业机械为主题,预计吸引全球1650家参展企...
2025-05-06 20:27:07
5月,世界的目光将聚焦长沙。第四届长沙国际工程机械展将于5月15日至18日在长沙国际会展中心、长沙国际会议中心举行。4月29日,随着“全球工程机械制造商50强”中联重科的首批百吨设备进场,展会进入布展时间。上午9时30分,装载着中联重科工程机械零部件的平板车缓缓驶入长沙国际会展中心,荧光绿的漆面在阳光下格外显眼。这些设...
2025-04-30 09:19:07
当全球工程机械产业的聚光灯再次投向湘江之畔,2025CICEE《高端化、智能化、绿色化——新一代工程机械、应急装备、矿山装备、农业机械》电子会刊第二期正式发布。继首期会刊创下超192万次阅读的行业纪录后,本期会刊汇聚183家全球领军企业,以尖端技术产品和创新解决方案,续写“工程机械之都”的传奇篇章。01硬核生态:解码产...
2025-04-30 09:15:38
5月15日,2025长沙国际工程机械展览会(2025 CICEE)即将在长沙国际会展中心盛大开幕,届时,来自全球60多个国家和地区的超1600家参展商,将在30万平方米的展区内陈列超2万件展品,涵盖工程机械全领域前沿技术和产品。目前,众多展商已蓄势待发,期待在这个推动全球工程机械行业交流与合作的超级平台上一展风采。...
2025-04-17 08:31:38
主营:破碎机
主营:破碎机
主营:破碎机
主营:破碎机
主营:破碎机
主营:破碎机、制砂楼
主营:破碎机
主营:破碎机
主营:筛网、筛机配件
主营:振动电机
主营:破碎机
主营:制砂机、筛分设备