前不久,国家市场监督管理总局、国家标准化管理委员会在国家标准全文公开系统中发布公告,正式批准包含《多用途货车通用技术条件》在内的多项国家标准,同时公告显示该标准将于2022年,即明年的5月1日正式实施,这也意味这国内第一部针对皮卡车型制定的技术标准即将生效江苏双排轮斗洗砂机;该标准实施后,皮卡车会在技术层面以“多用途货车”的身份独立存在江苏双排轮斗洗砂机;那么,新标准针对皮卡做出了哪些变动?又将给房车行业带来哪些新变化?一起来看!
首先在《多用途货车通用技术条件》正式文件的开头部分便明确规定了其适用范围为双排座椅多用途货车,这也意味着,单排座椅的皮卡将不在多用途货车的涵盖范围内,诸如国产自主品牌单排皮卡北京F40等以及平行进口单排皮卡等均被排除在外。
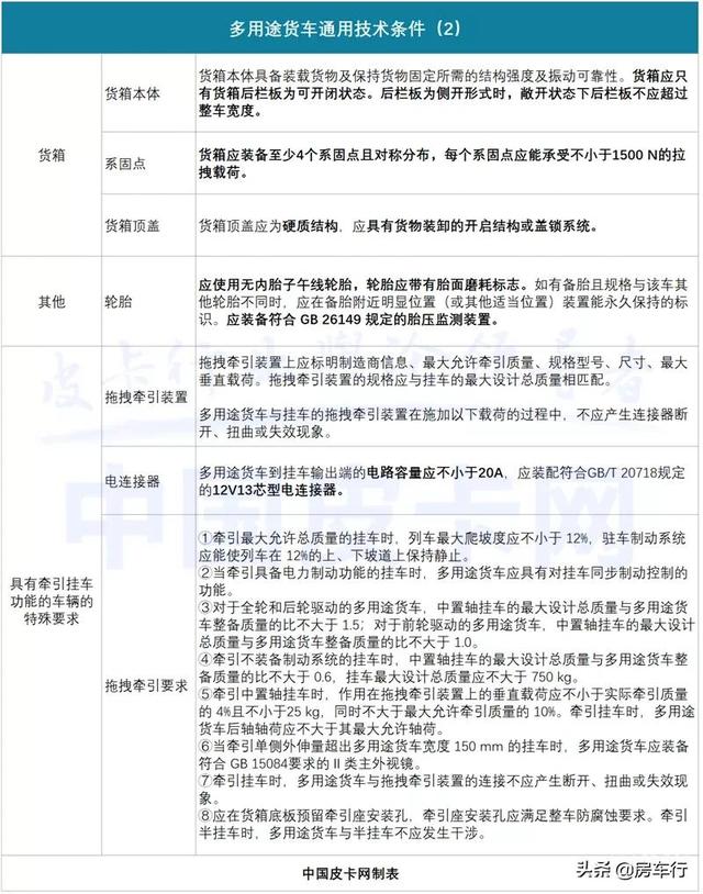
同时标准中针对以往皮卡车少数规定模糊处进行细致梳理,删除了“额定装载质量应不大于500 kg”以及有关外部照明和光信号、三角警告牌、反光背心的要求,并增加了对于纯电动车型的相关规定,但一直以来备受车友关注的“货箱不能设计为三面全开”仍然被保留,文件中明确说明“货箱只有货箱后栏板为可开闭状态;后栏板为侧开形式时,敞开状态下后栏板不应超过整车宽度。”
此外,文件标准中还对尺寸、爬坡能力、燃油经济性、货箱、轮胎等方面做出要求,提出了“货箱顶部长应不超过整车长度的35%且不大于1850 mm”、“座椅间距不小于650 mm”等详细条款,并对皮卡车的碰撞性能,安全带、儿童约束系统及固定点,座椅及头枕,制动,视野,轮胎等提出了更高要求,明确相关方面的技术要求应与乘用车有关指标保持一致,以保证皮卡车的客货两用属性及行驶安全。
(图片来源:中国皮卡网)
而在房车领域,由于近几年很多户外爱好者热衷于用皮卡牵引拖挂房车、旅居挂车外出游玩,但国内有关牵引拖挂的标准要求不适用皮卡,因此标准首次对皮卡车的拓展功能方面做出明确规范,规范中针对皮卡车的拖拽牵引装置、电连接器,以及皮卡车在牵引最大总质量的挂车、牵引中置轴挂车等不同情况下均提出了具体规定。等文件标准实施后,车友们就可以安心开着皮卡,牵引着小拖挂到处游玩啦!
(图片来源:中国皮卡网)
《多用途货车通用技术条件》标准文件的正式发布是相关部门第一次从标准规定的层面将皮卡与其他货车作出区分,也是为国产皮卡脱离货车身份的一次重要尝试,弱化皮卡货用功能,进一步强调皮卡车客货两用、多用途的属性,助推皮卡解禁,这也意味着未来纯拉货属性的轻卡、微卡以及超长货箱的皮卡车型或将被踢除皮卡行列。
事实上,从近两年国产皮卡的发展趋势来看,区别于大众以往印象中的工具车、拉货车,多用途的皮卡明显与其它商用车型有着很大的不同,它更贴近乘用车;促进皮卡车乘用化、推动皮卡大范围解禁将进一步激发汽车消费以及越野、改装、户外旅行/露营等相关行业需求增长,带动相关行业发展,满足自驾游、越野高端消费需求,并有利于促进消费升级。
而对于当前市面上基于皮卡底盘打造的自行式房车来说,标准文件的发布并不会对其产生直接影响;虽然皮卡依旧有着15年强制报废、部分城市政策严格禁止进城等硬性条件限制,但皮卡房车因为有着旅居车公告所以并不在受限行列;
不过从侧面角度来讲,标准文件的实施将从政策层面助力大众改变对皮卡的传统认知,进一步激发皮卡多元化的消费需求,推动皮卡的多元创新发展以及国内皮卡市场扩容;而在上汽大通、长城、长安等主流皮卡厂家均已入局房车领域的背景下,未来或许会有更多主流皮卡厂家加入皮卡房车的阵营,并将为国产自行式房车提供更多、更优质的皮卡底盘,让我们拭目以待!
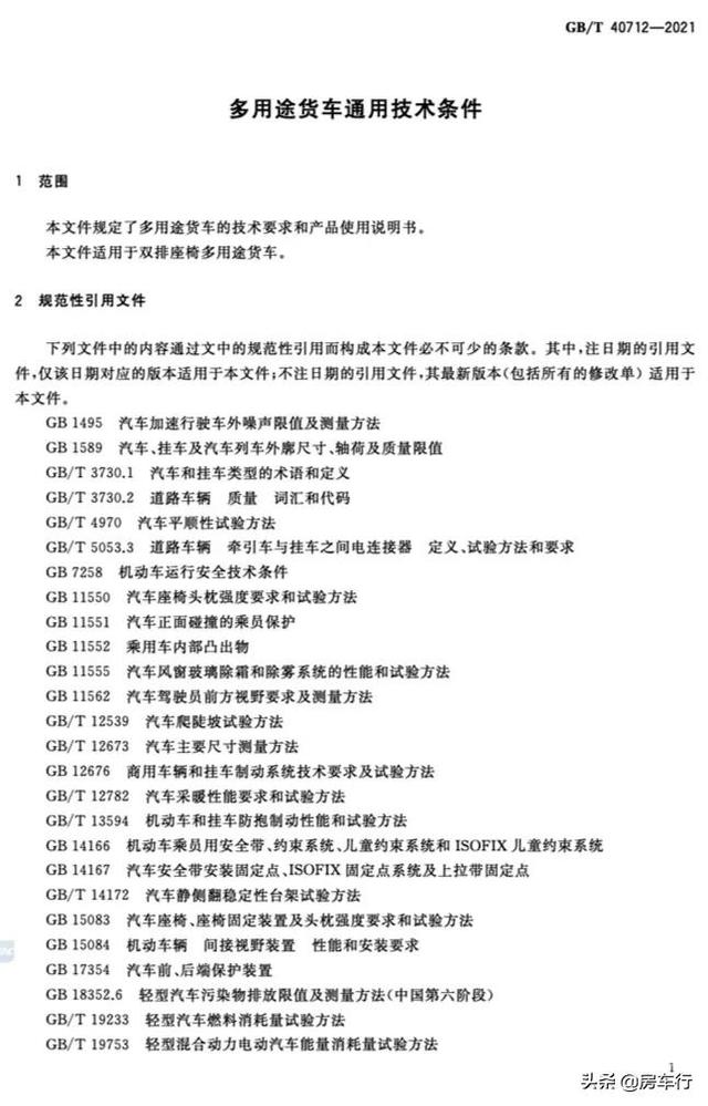
《多用途货车通用技术条件》标准文件全文如下:
注:文件截图取自国家市场监督管理总局官网;文中部分图片、观点来源于中国皮卡网
#皮卡车##皮卡房车##房车#
图文编辑排版:夜如霰
校审:英 子
·END·
展会小贴士
2022 RTRV SHOW 南京国际房车露营与自驾游博览会
时间:2022年1月8-10日
地点:江苏·南京国际展览中心
凡本网注明“来源:砂石装备网”的所有作品,版权均属于砂石装备网,转载请注明。
凡注明为其它来源的信息,均转载自其它媒体,转载目的在于传递更多信息,并不代表本网赞同其观点及对其真实性负责。
如有新闻稿件和图片作品的内容、版权以及其它问题的,请联系我们。
当前,全球供应链深度重构,中国工程机械行业正站在机遇与挑战并存的关键节点。 全球来看,地缘政治与贸易摩擦为出海之路增添变数。与此同时,国内政策托底与设备更新周
2025-10-21 10:16:25
2025长沙国际工程机械展览会东南亚分展 2025 SOUTHEAST ASIA SUB-EXHIBITION OF CHANGSHA INTERNATIONAL CONSTRUCTION EQUIPMENT EXHIBITION 2025年9月3-5日(三天) 地点:马来西亚·吉隆坡实达城会展中心(SCCC...
2025-07-03 16:25:30
核心摘要:2025年5月18日,为期四天的第四届长沙国际工程机械展览会(以下简称“2025CICEE”)在长沙国际会展中心正式落下帷幕。本届展会 2025年5月18日,为期四天的第四届长沙国际工程机械展览会(以下简称“2025CICEE”)在长沙国际会展中心正式落下帷幕。本届展会以"高端化、智能化、...
2025-05-19 11:21:21
2025年5月15日上午9时40分,第四届长沙国际工程机械展览会在长沙国际会展中心隆重开幕。本届展会规模达30万平方米,全球1806家参展企业齐聚一堂,集中展示工程机械领域的最新技术与产品。1000余名全球行业领袖、院士专家、企业代表及国际采购商共同参会,见证这一国际工程机械领域的年度盛事。...
2025-05-16 08:31:29
日立建机参展的首台设备——ZX900LCH-6A矿山液压挖掘机。抵达长沙国际会展中心的卡特彼勒挖掘机。红网时刻新闻5月8日讯(记者 彭超)第四届长沙国际工程机械展将于5月15日开幕。还有一周的时间,国内外品牌相继进驻场馆布展。5月8日,日本日立建机、美国卡特彼勒两家全球工程机械50强企业的参展设备进驻长沙国际会展中心,...
2025-05-10 11:48:38
4月30日,湖南省政府新闻办举办新闻发布会,宣布第四届长沙国际工程机械展览会将于5月15日至18日启幕。当天,装载三一集团蓝色电动装载机的运输车辆驶入长沙国际会展中心,这也是第二家正式布展企业。据悉,三一集团将携旗下18个事业部和子公司、72件套设备(含58台主机)震撼登场,以10089平米的超大展位,全面展现三一的高...
2025-05-06 20:27:36
2025年4月30日,湖南省新闻办公室召开新闻发布会,宣布第四届长沙国际工程机械展览会定于5月15日至18日在长沙国际会展中心、长沙国际会议中心举办。长沙市人民政府副市长康镇麟出席发布会并介绍展会筹备情况:本届展览会以高端化、智能化、绿色化新一代工程机械、应急装备、矿山装备、农业机械为主题,预计吸引全球1650家参展企...
2025-05-06 20:27:07
5月,世界的目光将聚焦长沙。第四届长沙国际工程机械展将于5月15日至18日在长沙国际会展中心、长沙国际会议中心举行。4月29日,随着“全球工程机械制造商50强”中联重科的首批百吨设备进场,展会进入布展时间。上午9时30分,装载着中联重科工程机械零部件的平板车缓缓驶入长沙国际会展中心,荧光绿的漆面在阳光下格外显眼。这些设...
2025-04-30 09:19:07
当全球工程机械产业的聚光灯再次投向湘江之畔,2025CICEE《高端化、智能化、绿色化——新一代工程机械、应急装备、矿山装备、农业机械》电子会刊第二期正式发布。继首期会刊创下超192万次阅读的行业纪录后,本期会刊汇聚183家全球领军企业,以尖端技术产品和创新解决方案,续写“工程机械之都”的传奇篇章。01硬核生态:解码产...
2025-04-30 09:15:38
5月15日,2025长沙国际工程机械展览会(2025 CICEE)即将在长沙国际会展中心盛大开幕,届时,来自全球60多个国家和地区的超1600家参展商,将在30万平方米的展区内陈列超2万件展品,涵盖工程机械全领域前沿技术和产品。目前,众多展商已蓄势待发,期待在这个推动全球工程机械行业交流与合作的超级平台上一展风采。...
2025-04-17 08:31:38
主营:破碎机
主营:破碎机
主营:破碎机
主营:破碎机
主营:破碎机
主营:破碎机、制砂楼
主营:破碎机
主营:破碎机
主营:筛网、筛机配件
主营:振动电机
主营:破碎机
主营:制砂机、筛分设备