最近机制砂大热新型板式制砂机,小编收到很多用户留言说想上条制砂生产线新型板式制砂机,故本文总结了制砂工艺布置流程需考虑的几个方面,包括物料性质、成品骨料细度和粒型要求、场地大小和生产规模、制砂工艺预计投入和产出等,以及制砂生产线主要设备的选型。
图片来源:世邦集团(如有不当请告知)
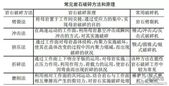
生产工艺流程布置原则一个好的生产工艺流程必须充分考虑到,工艺合理性、可靠性、先进性、经济性及相互的匹配性。根据所需处理的规模、岩石的岩性、成品骨料的要求,设计出一个较佳的工艺布置流程。工艺布置流程一般按下面几个原则考虑:
1、破碎比
衡量破碎机破碎效果,常用破碎比这个概念,破碎比就是原料粒度与破碎后产品粒度之比,它表示破碎后原料减少的倍数,破碎比的计算方法有多种:
1)用破碎前物料最大粒度和破碎后产品最大粒度之比计算新型板式制砂机;
2)用平均粒度来计算。
由于破碎比是确定破碎段数主要因素,故产品粒度要求越细,破碎段数就越多,但从破碎比角度看,粗碎应选择破碎比i=3~5,中碎选择破碎比i=4~5,细碎应选择破碎比i=5~8。只有这样才能尽可能发挥各级设备效能,从而获得较佳的破碎工艺方案。
如果某一个破碎环节达不到所要求的破碎比,必然会给下一级破碎造成压力和制约,会造成系统故障点的增加,使其运行可靠性下降,故破碎比的选择和分配是首先要注意的原则。
2、生产规模
机制砂加工系统规模越大,其经济性是首先指标,由于可供选用的设备型号较多,故有多个方案出现,通过相互比较,以确定在满足需求的条件下选择经济性较佳的方案,这样可节约投资,降低生产成本,带来的经济效益是十分可观的。
但当其加工系统规模较小时,首先考虑的是流程简单,能用二段破碎绝不用三段破碎,尽量用较少的破碎、筛分、输送机组达到设计要求。
3、产品的粒形与粒度
产品的粒形是指颗粒的几何形状,产品的粒度是指颗粒的大小,不论是产品粒形还是粒度,都是衡量产品质量的主要工艺指标,作为混凝土骨料,不仅对粒度有一定要求,而且还要求粒形为立方体。
但不同的破碎机生产的产品粒形是有差别的,故产品的粒形与所选破碎机性能有关,当然与所破碎物料的性质也有关,如层状晶结构的岩石易产生针片状石料。
图片来源:工艺与设备(如有不当请告知)
4、破碎设备性能
破碎机的种类直接影响破碎工艺流程和产品粒度组成。一般而言:
具有较高破碎比的破碎机可减少破碎段数;带层压破碎原理的破碎机所得产品针片状较少;旋转式靠动能来破碎的破碎机所得产品呈立方体多;立式冲击破碎机中“石打石”机型的粒形较好的,但制砂效率不如“石打铁”。5、物料的性质
物料的晶体结构和抗压强度是影响破碎工艺流程和设备选型的重要因素之一,抗压强度较高的物料不易被破碎,需要选用破碎力大的设备,此时可供选型的设备较少。
另外晶体结构呈粒状的物料易产生立方体产品,而晶体结构呈层状结构的物料易产生针片状的产品,这时可需要考虑“整形”的步骤。
主要设备选型1、一次破碎
一次破碎一般为开路生产,处理料场来料,常用一次破碎设备有旋回破碎机、颚式破碎机。
1)旋回破碎机
旋回破碎机的进料粒度和处理能力都很大,能适应任何岩石破碎,运行平稳,给料顺畅,但其流程高差较大,一次性投资较高,故当处理规模达到或超过1200t/h~1500t/h时,选用旋回破碎机,可减少设备安装数量,简化流程。
总之,加工系统处理规模越大,越能充分体现旋回破碎机的优越性。
2)颚式破碎机
颚式破碎机能适应任何岩石的破碎,由于其结构所定,有空行程,故处理能力相对较小,产品粒形差,针片状含量高,但当其对骨料要求不甚严格并且处理能力小于1000t/h时,选用颚破可节省投资。
由于破碎比较小,会增加下段破碎的负荷,并且产品粒形差,须增加整形步骤才能获得合格的成品料,是中小型砂石场的首选设备。
颚破与旋回破的区别可点阅《作为头破,颚破和旋回破在性能上有何优劣,如何选择新型板式制砂机?》。2、二次和三次破碎
二次和三次破碎一般采用闭路工艺,常用的设备有反击式破碎机和圆锥破碎机,后者又有弹簧圆锥破碎机、单缸液压圆锥破碎机和多缸液压圆锥破碎机之分。
1)反击式破碎机
反击破破碎的产品粒形好,一次性投资较低,使用广泛,但只适合破碎中等硬度,且磨蚀性低的岩石,否则其运行成本大大增加,经济性就下降。
目前市场上有硬岩反击破,但其运行成本还是较高的,对硬岩破碎还是以圆锥破碎机为佳。
反击破与圆锥破的区别可点阅《二段破碎中,圆锥破和反击破的利弊分析,太实用了,果断收藏新型板式制砂机!》。2)圆锥式破碎机
圆锥破碎机由于品种不同,其破碎力、破碎比都有差别,目前趋势是向液压圆锥破发展。
就多缸和单缸比较而言,前者的综合性能高一些。但在整个工艺流程中选用单缸还是多缸,要视其整个流程排布,如要破碎比大,可采用多缸液压圆锥破,减少破碎段数,降低系统投资,其针片状含量一般均在18%以下。如破碎硬岩,也可用多缸液压圆锥破,如破碎一般岩石,可用单缸液压圆锥破碎机。
单缸和多缸的区别可点阅《从11个方面看单缸和多缸液压圆锥破的区别,太实用了,值得收藏!》。3、制砂
机制砂生产工艺一般分湿法、干法和半干法三类。
常用的破碎机为立式冲击破和棒磨机。
1)立轴冲击式破碎机
当前应用广泛的制砂设备,其生产效率高,颗粒形状好,运行成本低,且能起到整形作用,但砂的细度模数一般在3.0左右,砂的级配不甚理想,但可以筛分成为2.36~4.75mm,0.6~2.36mm,0.6mm以下三级,再通过混合设备,按照一定级配进行混合,获得满足质量要求的机制砂,当然也可通过棒磨机增加一定量的细料来满足要求。
图片来源:世邦集团(如有不当请告知)
2)棒磨机
棒磨机多为湿法生产,按排料方式分为溢流型、开口型和周边型三种,其粒形优良,产品的细度模数容易调整,但生产效率低,噪音大,运行成本高。
在一些对成品砂质量要求高的工程项目,常采用立式冲击破加棒磨机联合制砂工艺,在工艺中棒磨机主要起调节作用。
3)其他
另外还有其它一些破碎机如立轴反击细破碎机,可逆锤破碎机等都可以制砂,但只适合中等硬度以下的物料,制砂的首选破碎机是立式冲击式破碎机。
有关立轴冲击破和棒磨机制砂的优缺点点阅《对机制砂生产你了解多少?4种主流制砂工艺优劣分析,一看就懂很实用!》4、洗砂和回收设备
常用的有轮式洗砂机、螺旋洗砂机、细砂回收机、洗砂回收一体机等。
有关两种洗砂机的区别可点阅《螺旋洗砂机不如轮式洗砂机?这“偏见”到底怎么来的!螺旋洗砂机不如轮式洗砂机?这“偏见”到底怎么来的!》5、辅助设备选型
辅助设备包括给料、筛分、料仓、输送、自动化控制等。
1)给料设备
一般情况下,给料设备分为板式给料机和波动辊式给料机、电磁振动给料机、往复式给料机与振动筛分给料机等。
依据母岩输送产量的差异,通常振动筛分给料机选用广泛,其优势在于给料量足、含土量高与水含量大,同时还可利用集筛分功能、传送喂料功能的融合,对杂质进行剔除,实现机制砂石料的生产工作。
2)振动筛
振动筛大约分为圆振动筛、直线振动筛、椭圆振动筛、多单元组合振动筛、弧形筛、高频振网筛等。
故选用何种筛分设备、何种筛网,使之效率高,使用成本低,都是必须考虑的问题。
圆振动筛和直线筛的区别点阅《圆振动筛和直线振动筛的9大区别,快看你选对设备了没!》。3)料仓
料仓的设计须满足设备连续、稳定、满负荷,且能方便维修。
4)自动化控制
可使破碎设备总处于满负荷、使整个系统运行处于较佳运行和自我保护状态,减少人力支出,降低整个运行成本,甚至可以明察整个系统的故障发生点,以便及时解决故障维护流程的正常运转。
综上,选择一个运行可靠、技术先进、经济合理的砂石料生产工艺布置,是一项复杂的系统工程设计,我们不仅要考虑给料粒度,成品骨料的要求,岩石的岩性,还要对破碎筛分设备,辅助设施进行合理匹配,同时还要选用自动化控制系统。合理的工艺生产流程和设备设施配置,才能使制砂生产线合理高效,更具经济性。
凡本网注明“来源:砂石装备网”的所有作品,版权均属于砂石装备网,转载请注明。
凡注明为其它来源的信息,均转载自其它媒体,转载目的在于传递更多信息,并不代表本网赞同其观点及对其真实性负责。
如有新闻稿件和图片作品的内容、版权以及其它问题的,请联系我们。
当前,全球供应链深度重构,中国工程机械行业正站在机遇与挑战并存的关键节点。 全球来看,地缘政治与贸易摩擦为出海之路增添变数。与此同时,国内政策托底与设备更新周
2025-10-21 10:16:25
2025长沙国际工程机械展览会东南亚分展 2025 SOUTHEAST ASIA SUB-EXHIBITION OF CHANGSHA INTERNATIONAL CONSTRUCTION EQUIPMENT EXHIBITION 2025年9月3-5日(三天) 地点:马来西亚·吉隆坡实达城会展中心(SCCC...
2025-07-03 16:25:30
核心摘要:2025年5月18日,为期四天的第四届长沙国际工程机械展览会(以下简称“2025CICEE”)在长沙国际会展中心正式落下帷幕。本届展会 2025年5月18日,为期四天的第四届长沙国际工程机械展览会(以下简称“2025CICEE”)在长沙国际会展中心正式落下帷幕。本届展会以"高端化、智能化、...
2025-05-19 11:21:21
2025年5月15日上午9时40分,第四届长沙国际工程机械展览会在长沙国际会展中心隆重开幕。本届展会规模达30万平方米,全球1806家参展企业齐聚一堂,集中展示工程机械领域的最新技术与产品。1000余名全球行业领袖、院士专家、企业代表及国际采购商共同参会,见证这一国际工程机械领域的年度盛事。...
2025-05-16 08:31:29
日立建机参展的首台设备——ZX900LCH-6A矿山液压挖掘机。抵达长沙国际会展中心的卡特彼勒挖掘机。红网时刻新闻5月8日讯(记者 彭超)第四届长沙国际工程机械展将于5月15日开幕。还有一周的时间,国内外品牌相继进驻场馆布展。5月8日,日本日立建机、美国卡特彼勒两家全球工程机械50强企业的参展设备进驻长沙国际会展中心,...
2025-05-10 11:48:38
4月30日,湖南省政府新闻办举办新闻发布会,宣布第四届长沙国际工程机械展览会将于5月15日至18日启幕。当天,装载三一集团蓝色电动装载机的运输车辆驶入长沙国际会展中心,这也是第二家正式布展企业。据悉,三一集团将携旗下18个事业部和子公司、72件套设备(含58台主机)震撼登场,以10089平米的超大展位,全面展现三一的高...
2025-05-06 20:27:36
2025年4月30日,湖南省新闻办公室召开新闻发布会,宣布第四届长沙国际工程机械展览会定于5月15日至18日在长沙国际会展中心、长沙国际会议中心举办。长沙市人民政府副市长康镇麟出席发布会并介绍展会筹备情况:本届展览会以高端化、智能化、绿色化新一代工程机械、应急装备、矿山装备、农业机械为主题,预计吸引全球1650家参展企...
2025-05-06 20:27:07
5月,世界的目光将聚焦长沙。第四届长沙国际工程机械展将于5月15日至18日在长沙国际会展中心、长沙国际会议中心举行。4月29日,随着“全球工程机械制造商50强”中联重科的首批百吨设备进场,展会进入布展时间。上午9时30分,装载着中联重科工程机械零部件的平板车缓缓驶入长沙国际会展中心,荧光绿的漆面在阳光下格外显眼。这些设...
2025-04-30 09:19:07
当全球工程机械产业的聚光灯再次投向湘江之畔,2025CICEE《高端化、智能化、绿色化——新一代工程机械、应急装备、矿山装备、农业机械》电子会刊第二期正式发布。继首期会刊创下超192万次阅读的行业纪录后,本期会刊汇聚183家全球领军企业,以尖端技术产品和创新解决方案,续写“工程机械之都”的传奇篇章。01硬核生态:解码产...
2025-04-30 09:15:38
5月15日,2025长沙国际工程机械展览会(2025 CICEE)即将在长沙国际会展中心盛大开幕,届时,来自全球60多个国家和地区的超1600家参展商,将在30万平方米的展区内陈列超2万件展品,涵盖工程机械全领域前沿技术和产品。目前,众多展商已蓄势待发,期待在这个推动全球工程机械行业交流与合作的超级平台上一展风采。...
2025-04-17 08:31:38
主营:破碎机
主营:破碎机
主营:破碎机
主营:破碎机
主营:破碎机
主营:破碎机、制砂楼
主营:破碎机
主营:破碎机
主营:筛网、筛机配件
主营:振动电机
主营:破碎机
主营:制砂机、筛分设备