本报告pdf版获取方式见文末
1 压滤机行业全球龙头大型二手隔膜过滤机回收,盈利能力持续提升 1.1 公司专注于压滤机研发生产大型二手隔膜过滤机回收,逐渐成为全球龙头
公司自成立以来大型二手隔膜过滤机回收,始终专注于压滤机领域的研发生产。公司的发展历史可划分为3个阶段:
1)1988-1996年:以生产滤板起家。
公司最早可追溯至1988年在河北省景县孙镇曹村成立的“景县东风压滤机板框厂”,景津的第一块滤板在此诞生;1993年,该厂更名为河北省景县景津压滤机厂,自主生产聚丙稀厢式滤板和板框滤板。
2)1997-2018年:压滤机产品多点开花,逐渐成为全球龙头。
1997年,压滤机厂更名为河北景津压滤机有限公司,开始自主生产机械自动压滤机;
1998年,公司成功生产首台全自动压滤机并在首钢成功应用;
2001年,成功开发聚丙稀高压膈膜滤板,打破了中国市场聚丙稀高压膈膜滤板被德国垄断的局面,产品进入欧洲市场;
2005年,研发了第一代智能悬梁式压滤机,景津牌压滤机全球年产销量第一,年销售额突破 8 亿元人民币;
2008年,成功开发了节能高效外水洗压滤机,在染料、钛白粉、白炭黑成功应用;
2012年,成功开发出环保高效压榨机,在矿业及干排法处理达到世界领先;
2018年,被国家工信部认定为“制造业单项冠军示范企业”。
3)2019年-至今:登陆资本市场,开启新征程。
2019年,公司成功于上交所主板上市,规模实力与品牌知名度进一步提升。
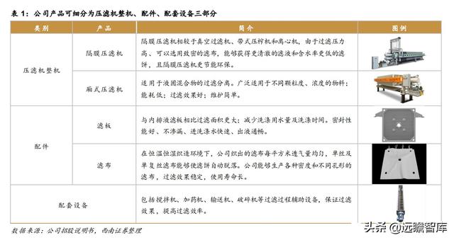
公司产品可细分为压滤机整机、配件、配套设备三部分,压滤机整机营收占比超过80%。
公司可根据客户需求,提供涵盖策略沟通、研发设计、设备及配套设施生产运输、施工安装、设备调试的整体解决方案。
具体产品中,压滤机整机可分为隔膜压滤机、厢式压滤机;压滤机配件主要为各型号滤板、滤布等;配套设备主要为搅拌机、加药机、输送机、破碎机等过滤配套设备。压滤机整机是公司最主要的产品,2020年营收27.0亿元,营收占比81.1%。
1.2 业绩快速增长,盈利能力持续提升
营业收入稳步增长,归母净利润快速增长。受疫情影响,2020年公司仅实现营业收入33.3亿元,同比微增0.6%;得益于管理效率提升,归母净利润为5.2亿元,同比增长 24.6%。
2018-2020年,公司营收复合增速为14.6%,归母净利润复合增速为35.7%。
随着新冠疫情逐渐得到控制,2021Q1,公司生产经营恢复正常,实现营收8.8亿元,同比增长73.9%;归母净利润为1.0亿元,同比增长56.2%。
海外收入占比较低,拓展空间大。
公司营业收入主要来源于中国大陆,2020年国内营收为31.7亿元,占比高达 95.2%,海外市场营收仅1.6亿元,占比4.8%。
公司技术实力雄厚,产品性能国际领先,随着公司加大对海外市场的开拓力度,海外营收有较大的增长空间。
毛利率水平较高,2017年以后逐渐向上修复。
公司压滤机产品及配件技术壁垒较高,因此公司整体毛利率一直保持较高水平。
2016年,公司整体毛利率为37.2%,2017年大幅下降至30.8%,同比减少6.4个百分点,毛利率下降原因在于:
1)上游钢材等原材料价格大幅上涨,生产成本上升;
2)市场竞争加剧,公司适当下调产品价格以保持产品竞争力。
2017年以后,公司毛利率开始逐渐修复,2020年公司毛利率为32.0%,同比减少2.8个百分点,主要因为新收入准则将运输费调整至营业成本核算,去除运输费的话,2020年公司整体毛利率为35.2%,同比增加0.4个百分点。
隔膜压滤机毛利率高于厢式压滤机,配件毛利率高于压滤机整机。
公司细分产品中,隔膜压滤机高于厢式压滤机,2019年分别为34.4%和28.9%;同时,配件的毛利率普遍高于压滤机整机,2019年滤板和滤布的毛利率分别为42.7%和34.4%。
管理效率提升,规模效益显现,公司期间费用率逐渐下降,净利率持续改善。
2020年公司管理费用率为6.2%,同比增加0.4个百分点;销售费用率为5.2%,同比减少7.2个百分点,销售费用率大幅下降的原因在于,新收入准则将运输费调整至营业成本核算,加上运输费的话,2020年公司销售费用率为8.4%,同比下降4.0个百分点;财务费用率为0.2%,同比基本不变。
整体来看,2020年公司期间费用率为11.1%,同比下降6.8个百分点,主要系销售费用率下降所致;剔除掉运输费影响,2020年公司期间费用率为14.3%,同比降低3.6个百分点。
2020年公司净利率为15.5%,同比增加3.0个百分点,随着管理效率提升、规模效应显现,公司盈利能力将持续改善。
资产利用效率不断增强,ROE(加权)、ROA稳步提升。
随着公司管理效率逐步提升,资金的利用效率也在不断增强,ROE(加权)和ROA处于稳步增长态势,2020年分别为18.2%、10.4%,同比分别增加1.2、0.4个百分点。
公司2019年上市,2020年新增资产还未能完全产生效益,随着新产能的逐渐释放,公司 ROE、ROA 将进一步增长。
公司现金管理能力较强,现金流较为充裕。
公司现金流较为稳定充裕,经营性现金流净额与净利润的比值一般在100%以上。
2017年,该比例较低,仅为14.6%,主要原因在于使用大量营收票据支付采购款导致现金流入减少,以及订单大幅增长、原材料采购规模相应增加且原材料价格上升导致采购款等现金流出较大。
2020年公司经营性现金流量净额为6.1亿元,与净利润的比值为118.6%。
1.3 股权结构清晰稳定,实控人产业背景深厚
公司控股股东为景津投资,实际控制人姜桂廷和宋桂花夫妇合计持有公司49.09%股权。景津投资直接持有公司33.35%股权,是公司的控股股东;姜桂廷和宋桂花分别直接持有公司11.98%和5.59%股权,其中姜桂廷持有景津投资94.52%股权。
姜桂廷和宋桂花为夫妻关系,共同成为公司的实际控制人,合计直接或间接持有公司49.09%。公司股权结构清晰稳定,管理决策效率较高。
实控人产业背景深厚,股权激励调动员工积极性,保障公司健康长远发展。
姜桂廷先生是享受国务院政府特殊津贴的高级工程师,中国通用机械工业协会分离机械分会第七届理事会理事长,自1988年便担任景县孙镇东风压滤机橡胶板框厂的厂长,深耕压滤机行业,拥有丰富的产业经验,被山东省人民政府认定为“泰山产业领军人才”,把舵企业快速发展。
2020年11月,公司对董事、高级管理人员、核心技术/业务人员等393人实施股权激励,彰显了公司对未来发展的信心,同时将公司业绩与员工利益绑定,有利于激发员工的积极性和创造力,共同促进公司健康成长。
2 政策趋严、产业升级促动压滤机需求,公司市占率高2.1 压滤机应用领域广泛,隔膜压滤机优势明显
压滤机属于固液分离机械设备,应用范围广泛。过滤与分离机械是应用领域广、使用 数量大的通用机械,主要用于固液、液液、气液和气固等物质的分离和提纯。
其中,固液分离机械按照分离原理可划分过滤机、离心机和分离机等类别。
过滤机又可划分为压滤机、带式压榨过滤机和真空过滤机等三种。
过滤机应用范围较广,在环保、化工、煤炭、冶金、轻工、医药、食品、船舶、军工等各个领域均有应用。公司压滤机主要用于环保(市政生活污水污泥、工业废水污泥和江河湖库疏浚淤泥处理)、矿物及加工(有色金属、非金属矿、金属尾矿)、化工、食品和医药等领域,目前在机制砂行业和新能源领域加速拓展。
固液分离设备的总体发展追求是滤液的高澄清度和滤渣的低含液量,隔膜压滤机优势 明显。
1)隔膜滤板性能优秀:
根据滤板结构不同,压滤机先后经历了板框压滤机、厢式压滤机和隔膜压滤机三个阶段,上世纪 90 年代,国内出现增强聚丙烯隔膜滤板,该滤板的耐腐蚀性、耐高温性和耐高压性更好。
2)隔膜压滤机使滤液更清澈、滤饼含水率更低:
相较于真空过滤机、带式压榨机和离心机,隔膜压滤机在处理细粒物料时,由于过滤压力高、可以选用致密的滤布,能够获得更清澈的滤液和含水率更低的滤饼,在污泥脱水领域,隔膜压滤机能够将污泥含水率一次性降低至40-58%,而厢式压滤机的含水率为75-80%,带式压榨机的含水率为75-83%,离心机的含水率为75-80%,隔膜压滤机优势较为明显。
3)隔膜压滤机更节能:
隔膜压滤机由于采用可变滤室隔膜压榨技术,可以大幅缩短过滤周期, 电能消耗比厢式压滤机和离心机降低30%以上,并且由于滤饼含水率更低,可以大幅节省 后续烘干和焚烧工艺段的能源消耗,节能效果明显 。
4)隔膜压滤机更环保:
经隔膜压滤机处理后的脱水污泥与带式压榨机和离心机处理后的脱水污泥相比,体积减少50%以上,而且脱水污泥呈固态,减少了堆放、运输过程中渗滤液的“二次污染”,有效实现了污泥减量化。
目前压滤机市场的主流产品是隔膜式压滤机。
压滤机非标定制化要求高,考验生产商创新设计能力。
由于压滤机广泛应用于环保、矿物及加工、化工、食品、医药等诸多行业,且受场地不同、作业环境不同以及客户对过滤效果、过滤面积、滤饼含水率等指标要求的不同,压滤机产品的型号、参数众多,难以实现标准化生产和计量,因此生产商的非标定制化设计能力非常重要,景津环保产品基本全部定制化生产,具备强大优势和竞争力。
滤室是压滤机的核心环节,滤布决定过滤效果与效率。压滤机的滤室是决定压滤机产 品质量、使用寿命、过滤效果以及运行成本的核心环节,物料在滤室里通过挤压、过滤并形成滤饼,实现滤液和滤饼的分离。
滤室由滤板和滤布组成,其中,滤布的材质、纺织方式和透气率等决定过滤效果和效率,滤板为滤布提供压力支撑。
2.2 政策趋严、产业升级催生压滤机需求,机制砂行业发展潜力大
绿水青山就是金山银山,节能环保是我国长期发展方向,近年来政策法规密集出台。 近年来国家对各行业的环境保护和资源利用要求越来越高,大力提倡节能减排、清洁生产、绿色制造。
国家重视环境保护,支持优先发展节能环保产业,鼓励使用先进环保技术装备。压滤机是相关行业达到国家环保要求的重要设备,是实现节能环保目标的装备保障。
政策促进机制砂行业产业升级,加大砂石废水装备需求。
建设用砂石是构筑混凝土骨架的关键原料,是消耗自然资源众多的大宗建材产品。近两年,国家对砂石行业有序发展的重视程度越来越高,对砂石废水的治理要求也逐渐重视,砂石行业迎来产业升级和绿色发展的重要阶段。
2019年11月4日,工信部等十部委联合下发文件《关于推进机制砂石行业高质量发展的若干意见》;2020年3月25日,国家发改委等十五部门和单位联合印发了《关于促进砂石行业健康有序发展的指导意见》,对砂石矿山资源环境的管制力度逐步加大,对传统砂石骨料产业转型升级提出了更高要求,各地将陆续整合石矿资源,淘汰落后生产线,不达标的企业要更新和改造设备,建设高性能、低能耗、高环保的生产线。
小型砂石矿山的落后产能被大型企业的优质产能整合取代后,政府监管难度降低,并且大型企业也更有能力进行设备更新升级,促使砂石废水装备的应用需求增加。
机制砂湿法工艺或催生压滤机近百亿需求。
我国砂石年产量高达200亿吨,是世界最大的砂石生产国和消费国。随着天然砂石资源约束趋紧和环境保护日益增强,机制砂占国内总供应量的比例持续攀升。
根据智研咨询数据,我国机制砂占比由2009年的46.6%大幅上升至2018年的78.3%,保守估计 2021 年机制砂占比为 85%,则每年的机制砂产量约为170亿吨。
机制砂主要有干法和湿法两种工艺,湿法工艺通过水洗使砂达到建筑砂的标准,降低人工砂中的含粉量,提高砂的级配,应用比例高达65%,则每年湿法机制砂产量约为102亿吨。
据工程经验,1 亿吨机制砂将对应产生至少1.2亿元压滤机需求,则国内机制砂行业压滤机市场空间至少为132.6亿元。
政策趋严、产业升级是压滤机市场规模快速增长的底层逻辑,预计2021年为百亿规模。
国内压滤机市场规模经历了 V 型走势,2013年国内市场规模为46.4亿元,达到阶段性峰值;
2015-2016年,由于国内压滤机传统下游行业如煤炭、有色金属、化工等市场需求大幅下滑,压滤机整体产销量下降明显;
2016年之后,随着国家对环境保护重视程度的不断增强,环保、污水污泥处理等新兴行业对压滤机的需求呈上升趋势,国内压滤机整机市场规模保持高速增长,2019年达到69.2亿元,同比增长20.8%,2017-2019年复合增速高达24.2%。
近年来,化工、冶金、煤炭、食品等行业日益提高的过滤、提纯比例和提取精度要求,越来越多的新兴细分行业使用压滤机替代原有的大型分离设备,带动压滤机行业 产品品种和市场容量进一步扩大。
保守假设2020-2021年压滤机整机市场规模的复合增速为15%,则2021年国内压滤机整机的市场规模约为91.5亿元。
在各行各业环保政策趋严以及产业升级的背景下,机制砂、锂电池、颜料染料、食品添加剂、淀粉加工等行业对压滤机的需求不断涌现,压滤机的市场规模具备非常强的开拓性。
2.3 中低端市场竞争激烈,高端市场集中度高
压滤机中低端市场竞争激烈,高端市场集中度高。
国内压滤机生产中小企业众多,但 产品技术水平和质量上存在较大差异。
1)洗煤、选矿、酿酒等行业在压滤机产品应用成熟、对过滤效果要求相对简单,客户多以压滤机单机及配件为标的,产品价格是主要的竞争手段。
2)在污水污泥处理、新兴化工、制糖等压滤机新兴细分应用行业,过滤物料更为复杂,过滤要求更加严格,技术、产品质量和品牌是客户考虑的关键因素。
在压滤机高端市场,仅有国内领先的几家企业、外资企业和国际品牌开展竞争,参与企业相对较少,竞争程度较低,市场集中度较高。
公司是全球压滤机行业龙头,国内市占率近40%。
国内部分压滤机生产企业近十年来发展迅速,技术、质量和服务等均取得了较大进步,已经与国际品牌企业实力相当。
国内自主品牌的压滤机凭借着较高的性价比越来越赢得客户的青睐,不仅在国内高端市场占有率方面超过进口品牌,在国际市场上的竞争力也逐渐增强,出口份额震荡上升。
公司是全球压滤机行业龙头,产品已达到国际领先或先进水平,在产品性能、技术水平等方面得到了客户的广泛认可,与国内外同行相比,具有较强的竞争实力,在国内压滤机市场拥有较高的市占率,被中华人民共和国工业和信息化部和中国工业经济联合会认定为“制造业单项冠军示范企业”。
2019年,公司在国内压滤机市场的占有率达38.5%。
3.1 技术实力强劲,快速切入机制砂等新兴行业
公司重视研发创新,授权专利大幅增长。
公司十分重视产品研发工作,每年均投入大量资金用于产品开发与技术工艺优化,2020年研发支出为6167.9万元,同比减少10.1%,主要是研发活动受疫情影响所致。
在公司持续不断进行研发投入的背景下,公司授权数量也在稳步增长,截至2020年累计获得308项,2020年新获得授权专利109项,专利数量取得大幅增长。
未来公司将继续推动技术创新,不断提高产品竞争力,满足客户新需求。
参与制定国家与行业标准,承担国家重点科研项目,掌握压滤机核心技术。
公司系中国通用机械协会分离机械分会理事长单位,参与起草、修订了4项国家标准以及8项行业标准,并于2016年10月荣获纽伦堡国际发明展金奖和银奖。
公司技术中心承担了国家水体污染控制与治理科技重大专项等科研项目,2016-2018年分别承担山东省技术创新计划项目19项、8项、8项。
2020年公司承担了国家重点研发计划“固废资源化”重点专项子课题,目标是实现污泥的高效资源化。
经过多年自主研发,公司已掌握压滤机过滤系统及污泥处理工艺技术、压滤机功能配置技术、压滤机加工制造工艺等三大核心技术。
制造业单项冠军示范企业,产品竞争力强。
公司于2018年被中国工业信息化部和中国工业经济联合会认定为“制造业单项冠军示范企业”,过滤成套设备在产品性能、技术水平等方面得到了客户的广泛认可,多项产品已达到了国际领先或先进水平,与国内外同行相比,具有较强的竞争实力,2019年压滤机国内市占率高达38.5%。
随着下游行业产业升级的持续进行以及公司持续推出新产品,预计公司市占率将进一步提升。
非标定制能力强,能够快速进入并占领机制砂等新兴行业。
1)得益于成熟、完善的技术研发、创新体系,公司具备极强的新产品开发能力,对于潜在的新兴市场在技术储备方面保持行业领先地位;
2)并且公司在过往的项目研究与设计研发实践中,积累了丰富的经验,对于客户的个性化需求,能实现快速高效的任务分析与拆分、模块设计、试制品生产和测试,因此当新兴市场出现压滤机新需求时,公司能够凭借超强的个性化定制能力,快速响应并满足客户需求。
近 2 年,机制砂行业对过滤成套装备的需求开始涌现,公司在 2020 年推出智能砂石废水零排放系统,该产品具备处理量大、高效、运行成本低、智能无人值守等特点,市场应用效果良好,推动了公司在砂石行业的快速发展。
此外,压滤机等设备在锂电池生产及回收利用、煤泥及尾矿处理、颜料染料、食品添加剂、淀粉加工等行业的应用正在不断拓展,公司将充分受益。
3.2 配件业务有望成为新增长点,海外市场发展潜力大
滤板滤布等压滤机配件属于耗材产品,公司具备较强技术优势。滤板的更换周期相对 较长,一般为3-4年,滤布的更换周期较短,大约在半个月-3个月之间。
公司在滤板滤布生产方面的技术优势包括:
1)在滤板方面
①拥有自主滤板配方和注塑成型技术:公司拥有完全自主知识产权的隔膜滤板配方和注塑成型技术,生产的滤板标准件在精度、耐磨和抗压等性能指标上在行业中有明显优势,并可以针对不同客户的物料及复杂过滤条件,对滤板配方进行调整,生产出具有耐强腐蚀、耐高温和耐高压等特殊性能的专业化滤板产品。
②注塑设备先进、注塑工艺领先:公司拥有较为先进的注塑设备和领先的注塑工艺,生产自动化程度高,可显著提高生产效率和降低用工成本;滤板数控加工设备为公司自主研发,在产出效率和产品质量稳定性方面高于其他同行业使用的普通生产设备。
③隔膜滤板焊接技术领先:公司自主研发隔膜滤板焊接技术,能保证隔膜滤板质量稳定性,且生产效率高。
④自主设计研发隔膜滤板鼓膜压力检验平台:可对隔膜滤板的鼓膜压力进行测试,做到对产品质量的严格控制。
2)在滤布方面
①自动化拉丝生产线满足客户多样化需求:公司的自动化拉丝生产线可根据不同客户需要,研发定制产品,较外购滤布的同行业企业更能满足客户的多样化需求。
②织造生产线先进,产品质量高:公司从德国引进先进的织造生产线,并严格控制滤布的织造温度、湿度环境等生产条件,结合丰富的行业经验,可生产各种密度和不同孔形的滤布,过滤效果稳定,使用寿命长;
③自主研发滤布清洗装置,解决行业难题:公司的单丝及单复丝滤布配置自主研发的滤布清洗装置,能够使滤饼长期自动脱落,解决了滤饼不能长期自动脱落的难题。
公司重点发展压滤机配件业务,其毛利率相对更高,将成为公司新的增长点。
相对于压滤机整机,滤板滤布等压滤机配件的盈利能力更强,毛利率比压滤机整机高 8-10个百分点,2020年为38.3%。
因此,公司积极拓展配件业务:2019年,将上市募投资金0.5亿元投入“年产200万米高性能过滤材料项目”,该项目已于2020年6月完成结项;
此外,公司于2020年12月决定终止实施“压滤机制造技术自动化改造项目”,并利用该项目结余募集资金和自有资金共4.2亿元投入到“环保专用高性能过滤材料产业化项目”的生产建设。
公司持续发力配件项目,优化配置内部资源,随着产能逐渐释放,配件业务将成为公司新的增长点。
海外市场空间大,公司积极开拓海外市场。
目前,公司产品已销往美国、日本、欧盟、印度、澳大利亚、巴西等多个国家和地区。公司年报称,将于2021年对全球市场进行调研分析,加强全球市场的营销布局,期望提高海外市场占有率,提高出口收入占营业收入的比重,推动公司全球化发展,预计海外市场将为公司进一步提供成长动能。
4 盈利预测与估值4.1 盈利预测
关键假设:
假设 1:压滤机市场规模稳步增长。
在各行各业环保政策趋严+产业升级的背景下,压滤机行业有望继续保持高速增长,预计2021-2023年增速分别为26%、20%、18%。
假设 2:公司市占率稳步提升。
公司是压滤机行业全球龙头,产品竞争力强,预计国内市占率稳步提升,2021-2023年分别为38%、39%、40%。
假设 3:公司配件产品营收快速增长。
公司重点发展配件业务,产品技术优势明显,预计2021-2023年增速分别为18.87%、19.24%、19.26%。
基于以上假设,我们预测公司2021-2023年分业务收入成本如下表:
4.2 相对估值
目前,A 股上市公司中,与公司业务相近的主要有浙矿股份和盈峰环境,浙矿股份是国内中高端破碎、筛选成套设备供应商,盈峰环境主要包括智能环境装备与智慧环境服务两大业务板块,2 家可比公司2021-2023年平均 PE 分别为20、15、11倍。
公司作为全球压滤机龙头企业,技术实力强劲、产品市占率高,并具备快速切入新兴行业能力,有望充分受益环保政策趋严与产业升级带来的压滤机需求增加,此外公司正大力发展配件业务,有望打造公司的第二成长曲线,业绩确定性强。
预计2021-2023年公司归母净利润分别为6.29、8.34、10.26亿元,未来三年归母净利润复合增长率为25.9%,公司中长期成长能力强,理应享受估值溢价,给予2021年30倍PE。
1)宏观经济波动风险。
公司产品应用广泛,公司发展与宏观经济形势具有较高的关联度,如果宏观经济出现较大波动,公司下游行业不景气或者发生重大不利变化,将影响公司产品的市场需求,可能造成公司订单减少,进而造成公司业绩下滑。
2)公司新产品开发不及预期。
公司正在研发更多产业链上下游的设备,并积极开拓适合新市场和新领域的产品,促进公司业务规模的不断扩大,若新产品开发不及预期,将对公司的业绩增长造成不利影响。
3)市场竞争加剧风险。
长期来看,随着国家越来越重视环境保护,将会有更多的环保政策出台并实施,环保产业广阔的市场前景必然会吸引有实力的公司加入环保治理行业的竞争行列,这些因素将加剧市场竞争的激烈化程度,公司将可能面临由于市场竞争加剧而导致市场占有率下降的风险。
——————————————————
请您关注,了解每日最新的行业分析报告大型二手隔膜过滤机回收!
报告属于原作者,我们不做任何投资建议!
作者、分析师:西南证券 邰桂龙 王宁
报告原名:《被低估的全球压滤机龙头》
获取更多报告PDF版请登录【远瞻智库官网】或点击链接:「链接」
凡本网注明“来源:砂石装备网”的所有作品,版权均属于砂石装备网,转载请注明。
凡注明为其它来源的信息,均转载自其它媒体,转载目的在于传递更多信息,并不代表本网赞同其观点及对其真实性负责。
如有新闻稿件和图片作品的内容、版权以及其它问题的,请联系我们。
当前,全球供应链深度重构,中国工程机械行业正站在机遇与挑战并存的关键节点。 全球来看,地缘政治与贸易摩擦为出海之路增添变数。与此同时,国内政策托底与设备更新周
2025-10-21 10:16:25
2025长沙国际工程机械展览会东南亚分展 2025 SOUTHEAST ASIA SUB-EXHIBITION OF CHANGSHA INTERNATIONAL CONSTRUCTION EQUIPMENT EXHIBITION 2025年9月3-5日(三天) 地点:马来西亚·吉隆坡实达城会展中心(SCCC...
2025-07-03 16:25:30
核心摘要:2025年5月18日,为期四天的第四届长沙国际工程机械展览会(以下简称“2025CICEE”)在长沙国际会展中心正式落下帷幕。本届展会 2025年5月18日,为期四天的第四届长沙国际工程机械展览会(以下简称“2025CICEE”)在长沙国际会展中心正式落下帷幕。本届展会以"高端化、智能化、...
2025-05-19 11:21:21
2025年5月15日上午9时40分,第四届长沙国际工程机械展览会在长沙国际会展中心隆重开幕。本届展会规模达30万平方米,全球1806家参展企业齐聚一堂,集中展示工程机械领域的最新技术与产品。1000余名全球行业领袖、院士专家、企业代表及国际采购商共同参会,见证这一国际工程机械领域的年度盛事。...
2025-05-16 08:31:29
日立建机参展的首台设备——ZX900LCH-6A矿山液压挖掘机。抵达长沙国际会展中心的卡特彼勒挖掘机。红网时刻新闻5月8日讯(记者 彭超)第四届长沙国际工程机械展将于5月15日开幕。还有一周的时间,国内外品牌相继进驻场馆布展。5月8日,日本日立建机、美国卡特彼勒两家全球工程机械50强企业的参展设备进驻长沙国际会展中心,...
2025-05-10 11:48:38
4月30日,湖南省政府新闻办举办新闻发布会,宣布第四届长沙国际工程机械展览会将于5月15日至18日启幕。当天,装载三一集团蓝色电动装载机的运输车辆驶入长沙国际会展中心,这也是第二家正式布展企业。据悉,三一集团将携旗下18个事业部和子公司、72件套设备(含58台主机)震撼登场,以10089平米的超大展位,全面展现三一的高...
2025-05-06 20:27:36
2025年4月30日,湖南省新闻办公室召开新闻发布会,宣布第四届长沙国际工程机械展览会定于5月15日至18日在长沙国际会展中心、长沙国际会议中心举办。长沙市人民政府副市长康镇麟出席发布会并介绍展会筹备情况:本届展览会以高端化、智能化、绿色化新一代工程机械、应急装备、矿山装备、农业机械为主题,预计吸引全球1650家参展企...
2025-05-06 20:27:07
5月,世界的目光将聚焦长沙。第四届长沙国际工程机械展将于5月15日至18日在长沙国际会展中心、长沙国际会议中心举行。4月29日,随着“全球工程机械制造商50强”中联重科的首批百吨设备进场,展会进入布展时间。上午9时30分,装载着中联重科工程机械零部件的平板车缓缓驶入长沙国际会展中心,荧光绿的漆面在阳光下格外显眼。这些设...
2025-04-30 09:19:07
当全球工程机械产业的聚光灯再次投向湘江之畔,2025CICEE《高端化、智能化、绿色化——新一代工程机械、应急装备、矿山装备、农业机械》电子会刊第二期正式发布。继首期会刊创下超192万次阅读的行业纪录后,本期会刊汇聚183家全球领军企业,以尖端技术产品和创新解决方案,续写“工程机械之都”的传奇篇章。01硬核生态:解码产...
2025-04-30 09:15:38
5月15日,2025长沙国际工程机械展览会(2025 CICEE)即将在长沙国际会展中心盛大开幕,届时,来自全球60多个国家和地区的超1600家参展商,将在30万平方米的展区内陈列超2万件展品,涵盖工程机械全领域前沿技术和产品。目前,众多展商已蓄势待发,期待在这个推动全球工程机械行业交流与合作的超级平台上一展风采。...
2025-04-17 08:31:38
主营:破碎机
主营:破碎机
主营:破碎机
主营:破碎机
主营:破碎机
主营:破碎机、制砂楼
主营:破碎机
主营:破碎机
主营:筛网、筛机配件
主营:振动电机
主营:破碎机
主营:制砂机、筛分设备