“20栋楼的工地只有四五十人干活。通过几天的连续观察,我们判断楼盘基本没有复工。”7月19日,因停贷事件而引发关注的武汉绿地光谷星河绘项目(下称“光谷星河绘”),部分购房人向新京报记者反映称,自从7月10日其发布停贷告知书以来,该项目开发商表面上制造了一种“复工迹象”,但购房人通过在相关区域安装的监控探头、拍照等方式观察认为,项目并没有实质性复工。
7月20日,光谷星河绘的开发商武汉新高兴谷置业有限公司(下称“武汉新高置业”)一位负责人向记者坦言:“目前,项目B区在正常施工,但A区确实出现了点问题,初步判断是工程款拨付的问题,我们正在努力协调争取早日恢复正常施工。”
而对于该项目购房人提出的“停贷”要求,7月20日,涉事银行之一的中国工商银行湖北武汉分行汉阳支行一位客户经理回复记者时称,“针对此事,我们已经向上级进行了汇报,并就延期还款等问题向上级提出了建议。最终方案还是要由中国人民银行来定,截至目前我们尚未收到确定处理方案。”
7月19日,光谷星河绘项目购房人拍摄的项目现状。
购房人:项目并未“实质性”复工
近期,多个城市都出现购房人集体“停贷”现象,购房人在声明中要求停止偿还贷款,直至相关项目完全复工为止,涉及城市包括河南省的郑州、南阳、周口,以及山西、江西、湖北、陕西等多个省份的城市。新京报记者梳理发现,楼盘停工、交房时间延迟或有延迟风险是上述“停贷”事件的导火索,涉及的开发企业基本上以资金周转出现问题的房企为主,如恒大、融创、蓝光发展等。
位于武汉的光谷星河绘是此次“停贷”潮中的楼盘之一。该项目由绿地集团进行开发,位于武汉东湖高新区,项目周边高新技术企业云集。今年7月10日,光谷星河绘购房人发布了停贷告知书。随后不久,有消息称,“光谷星河绘项目已经复工,并有人在项目现场喊出‘加油’等口号。”然而,这次“复工”并没有获得众多购房人的认可。
“在我们发布停贷告知书后的几天里,开发商只是象征性地‘复工’,根本没有进行实质性复工。”7月19日,光谷星河绘项目购房人王小凤(化名)向记者介绍,“这几天,细心的购房人看到项目门口经常聚集了一些工人在领降温慰问品,大家称之为‘表演式复工’。因为整个项目需要建设20栋楼,现如今仅有2栋楼封顶,而现场的工人最多也就四五十人,平均两三人负责一栋楼施工,何谈复工?”
据购房人介绍,星河绘项目A区和B区共20栋楼,A区11栋,B区9栋,目前仅有B10、B11两栋楼封顶,这两栋楼均为16层,其余楼栋总层数集中在30层左右,截至目前都未封顶,“通过在相关区域安装的监控探头、拍照等方式观察,我们发现,A区基本没有工人干活,B区也只有四五十名工人在活动。”
开发商:A区争取早日恢复正常施工
光谷星河绘购房人集体“停贷”,在此次波及全国多地的“停贷事件”中具有一定的代表性。
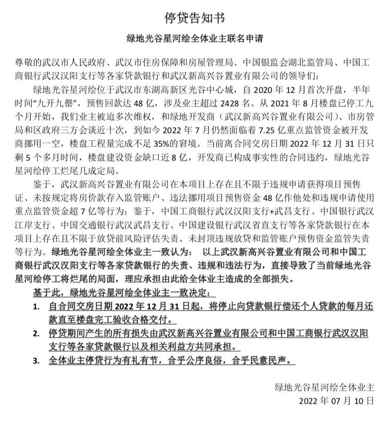
据该项目购房人发布的停贷告知书显示,光谷星河绘项目自2021年8月停工,截至2022年7月,楼盘工程量完成不足35%,距离合同交房日期2022年12月31日只剩下5个月时间,而楼盘建设缺口近8亿元,开发商武汉新高置业已构成事实性的合同违约。基于此,光谷星河绘项目购房人提出申请,自合同交房日期2022年12月31日起,将停止向贷款银行偿还个人贷款的每月还款,直至楼盘完工验收合格交付。
7月10日,光谷星河绘项目购房人发出停贷告知书。
“开发商一次又一次以所谓的理由拖延复工,让我们失去了信任。”光谷星河绘项目购房人李晓(化名)告诉记者,开发商曾经承诺过项目将在2021年9月份全面施工,工程主体交付时间为2022年12月31日,但目前来看希望渺茫。
对于上述购房人反映的问题,光谷星河绘项目方面两位负责人给出的了两种看似“矛盾”的回应。7月20日,该公司一位负责人回应记者时称:“光谷星河绘项目始终就没有出现过停工现象,目前正在正常施工,我个人不能确定具体的交付时间。”
同一天,该公司另一位负责人则向记者坦言:“光谷星河绘项目分为A区和B区,B区目前已经恢复了正常施工,由于工人所负责的工序基本都在室内,所以室外可能看不到工人。A区确实出现了一点问题,初步判断是工程款拨付的问题,我们正在努力协调争取早日恢复正常施工。”对于接下来的复工和交付方案,该负责人称:“我们正在考虑分区、分楼栋向购房者交付房子,如果出现了延期交付情况,将按照合同约定处理。”
而在此前的6月14日,东湖新技术开发区信访局在人民网领导留言板回复购房人时称,关于光谷星河绘购房人反映该项目施工缓慢的问题,经规划局工作人员现场核实,截至6月12日,项目施工现场北区(即A区)约120人,南区(即B区)约220人,施工进度正常。此外,关于购房人反映企业后续建设资金的问题,目前企业正在加急筹集资金;后续,区房管局将会同区建设局跟踪督办,加强项目现场巡查,督促企业按期保质交付。
涉事银行:已向上级提出延期还款建议
还值得关注的是,对于光谷星河绘项目购房人所发布的“停贷告知书”,银行方面如今采取了哪些措施呢?
7月20日,该项目购房人向记者提供了所涉及的中国工商银行武汉汉阳支行客户经理的电话。随后,记者以购房人身份联系到中国工商银行湖北武汉分行汉阳支行客户经理,其就购房人提出的停贷一事回复称:“此事我们已经知悉,不仅是我们银行,其他很多银行也遇到了此类情况。目前我们已经向上级进行了汇报,并就延期还款等问题向上级提出了建议。现在分行、总行及中国人民银行都在关注此事,最终方案还是要中国人民银行来定,截至目前我们尚未收到确定处理方案。”
事实上,光谷星河绘项目购房人发出的停贷告知书,除了提出停贷诉求外,其矛头还指向了开发商违规挪用7.25亿元监管资金,以及当地银行未封顶即放贷的违规做法。此事真实情况究竟如何?
关于购房人对光谷星河绘项目资金走向的质疑,2021年9月24日,武汉市住房保障和房屋管理局在政府信息公开申请答复书中称,第三方武汉新高置业于2021年9月17日以相关账户信息属于公司商业秘密为由不同意公开,根据相关规定,该理由合理,决定不予公开。
同时,光谷星河绘项目部分购房人表示,其也多次向银保监局等相关部门反映了当地银行“未封顶违规放贷”的问题。根据购房人提供的举报材料显示,今年6月23日,购房人曾就相关银行所涉及的光谷星河绘项目资金问题向湖北银保监局举报,并得到受理,湖北银保监局正按照程序进行调查。目前购房人尚未收到对进一步调查情况的回复。
对于购房人提出的银行违规放贷问题,7月20日,前述工行武汉分行汉阳支行客户经理回复记者称:“目前,武汉市没有要求楼栋在未封顶前不允许放贷的规定,现在依旧还在这样操作。其他一些省市类似‘楼栋未封顶之前不允许放贷’政策也是在去年前后才出台的。所以,我们的放贷是没有问题的,现在重点是要解决后续还款还息的问题。”
针对此类问题,一位不愿具名的银行界人士指出,根据中国人民银行、中国银行业监督管理委员会银发‘2007’359号文件第三条规定,商业银行只能向主体结构已封顶住房的个人发放贷款。银行的放贷政策,依照各地的具体规定,一般来说,地方的政策可以在上级政策基础上进行细化,但是不能违背上级政策。不过,在实务中,有些地方确实存在没有具体严格政策要求银行“不封顶不放贷”的情况。
对此,前述工行武汉汉阳支行工作人员表示:“我们也注意到购房人提出的这个2007年文件,这个文件已经是很多年前的了,武汉现在确实没有规定楼栋不封顶不允许放贷。”
今年6月,湖北银保监局发布告知书称,正按照程序调查光谷星河绘项目资金问题。
业内:完善法律法规,妥善解决“停贷”问题
光谷星河绘项目出现的问题仅是一个缩影,对于近期类似停贷事件,各方到底该如何处理?
多位在住建部门工作的人士向记者表示,解决大范围的停贷、断贷情况是当务之急,既要想办法让购房人安心收房,又要维护好房地产行业健康发展,同时也要避免一定的信贷风险。从目前掌握的情况看,造成项目停滞的主要问题是开发商跨项目挪用资金,导致烂尾楼盘出现连锁反应,这是目前行业主管部门应尽快解决的首要问题。在实务操作中,既要尽可能让开发建设企业有自救的机会,也要维护好银行方面的信贷资源,各市场主体必须承担起法律责任,才能依法依规稳妥处置好这类问题。
“如果银行确实违反规定放贷,或者是将专项用于开发建设的购房款资金划入非专门账户甚至用于其他用途,从而导致商品房项目发生停工、烂尾的,买受人(即购房者)集体发出停贷的声明就具有正当理由。”北京市盈科律师事务所合伙人律师李松进一步表示,目前已经有购房人因房屋烂尾向法院申请解除与银行的借款合同,但对于此类案件,法院还没有统一裁判规则。部分法院认为,房屋买卖合同关系与借贷属于两个独立法律关系,但也有法院认为,借贷关系是房屋买卖合同关系的“从法律关系”,由于开发商原因导致房屋买卖合同解除关系时,可以解除借贷合同关系,剩余的贷款应当由开发商还清。
对于房地产行业此类问题的解决及以后的发展方向,首都经济贸易大学特大城市经济社会发展研究院研究员、北京市房地产法学会副会长兼秘书长赵秀池向记者表示,对于目前各地已经出现的“开发商交付难、业主强制停贷”等问题,需要正视和化解,结合法理和情理灵活妥善解决。
赵秀池表示,从情理方面来看,对购买了烂尾楼的购房者表示同情;而从法理方面来看,这反映了当前房地产市场确实存在可持续发展问题,要具体问题具体分析,想办法促进房地产业实现良性循环发展;不能将解决“后遗症”所有压力转移给行政、司法部门,要进一步完善法律法规,从根本上避免类似问题再度出现。
凡本网注明“来源:砂石装备网”的所有作品,版权均属于砂石装备网,转载请注明。
凡注明为其它来源的信息,均转载自其它媒体,转载目的在于传递更多信息,并不代表本网赞同其观点及对其真实性负责。
如有新闻稿件和图片作品的内容、版权以及其它问题的,请联系我们。
2025长沙国际工程机械展览会东南亚分展 2025 SOUTHEAST ASIA SUB-EXHIBITION OF CHANGSHA INTERNATIONAL CONSTRUCTION EQUIPMENT EXHIBITION 2025年9月3-5日(三天) 地点:马来西亚·吉隆坡实达城会展中心(SCCC...
2025-07-03 16:25:30
核心摘要:2025年5月18日,为期四天的第四届长沙国际工程机械展览会(以下简称“2025CICEE”)在长沙国际会展中心正式落下帷幕。本届展会 2025年5月18日,为期四天的第四届长沙国际工程机械展览会(以下简称“2025CICEE”)在长沙国际会展中心正式落下帷幕。本届展会以"高端化、智能化、...
2025-05-19 11:21:21
2025年5月15日上午9时40分,第四届长沙国际工程机械展览会在长沙国际会展中心隆重开幕。本届展会规模达30万平方米,全球1806家参展企业齐聚一堂,集中展示工程机械领域的最新技术与产品。1000余名全球行业领袖、院士专家、企业代表及国际采购商共同参会,见证这一国际工程机械领域的年度盛事。...
2025-05-16 08:31:29
日立建机参展的首台设备——ZX900LCH-6A矿山液压挖掘机。抵达长沙国际会展中心的卡特彼勒挖掘机。红网时刻新闻5月8日讯(记者 彭超)第四届长沙国际工程机械展将于5月15日开幕。还有一周的时间,国内外品牌相继进驻场馆布展。5月8日,日本日立建机、美国卡特彼勒两家全球工程机械50强企业的参展设备进驻长沙国际会展中心,...
2025-05-10 11:48:38
4月30日,湖南省政府新闻办举办新闻发布会,宣布第四届长沙国际工程机械展览会将于5月15日至18日启幕。当天,装载三一集团蓝色电动装载机的运输车辆驶入长沙国际会展中心,这也是第二家正式布展企业。据悉,三一集团将携旗下18个事业部和子公司、72件套设备(含58台主机)震撼登场,以10089平米的超大展位,全面展现三一的高...
2025-05-06 20:27:36
2025年4月30日,湖南省新闻办公室召开新闻发布会,宣布第四届长沙国际工程机械展览会定于5月15日至18日在长沙国际会展中心、长沙国际会议中心举办。长沙市人民政府副市长康镇麟出席发布会并介绍展会筹备情况:本届展览会以高端化、智能化、绿色化新一代工程机械、应急装备、矿山装备、农业机械为主题,预计吸引全球1650家参展企...
2025-05-06 20:27:07
5月,世界的目光将聚焦长沙。第四届长沙国际工程机械展将于5月15日至18日在长沙国际会展中心、长沙国际会议中心举行。4月29日,随着“全球工程机械制造商50强”中联重科的首批百吨设备进场,展会进入布展时间。上午9时30分,装载着中联重科工程机械零部件的平板车缓缓驶入长沙国际会展中心,荧光绿的漆面在阳光下格外显眼。这些设...
2025-04-30 09:19:07
当全球工程机械产业的聚光灯再次投向湘江之畔,2025CICEE《高端化、智能化、绿色化——新一代工程机械、应急装备、矿山装备、农业机械》电子会刊第二期正式发布。继首期会刊创下超192万次阅读的行业纪录后,本期会刊汇聚183家全球领军企业,以尖端技术产品和创新解决方案,续写“工程机械之都”的传奇篇章。01硬核生态:解码产...
2025-04-30 09:15:38
5月15日,2025长沙国际工程机械展览会(2025 CICEE)即将在长沙国际会展中心盛大开幕,届时,来自全球60多个国家和地区的超1600家参展商,将在30万平方米的展区内陈列超2万件展品,涵盖工程机械全领域前沿技术和产品。目前,众多展商已蓄势待发,期待在这个推动全球工程机械行业交流与合作的超级平台上一展风采。...
2025-04-17 08:31:38
在璀璨初夏的五月天,2025长沙国际工程机械展览会将于5月15日至18日在长沙国际会展中心华丽启幕。作为一颗迅速崛起的璀璨新星于世界工程机械展会之林,长沙展在规模之宏大、观众之众多、世界50强企业参展数量之多及影响力之广上,已可与全球三大工程机械展并驾齐驱,共绘辉煌。展会前夕,我们有幸专访了合肥长源液压股份有限公司的...
2025-04-17 08:30:36
主营:破碎机
主营:破碎机
主营:破碎机
主营:破碎机
主营:破碎机
主营:破碎机、制砂楼
主营:破碎机
主营:破碎机
主营:筛网、筛机配件
主营:振动电机
主营:破碎机
主营:制砂机、筛分设备